Kategóriák: Minden - acciones - objetivos - peligros - evaluación

a HAYMER ARDILA 4 éve

220

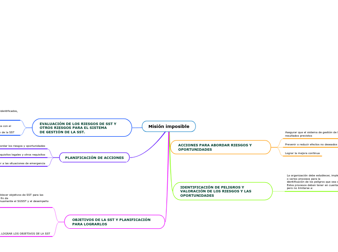
Misión imposible

Misión imposible

Misión imposible

OBJETIVOS DE LA SST Y PLANIFICACIÓN PARA LOGRARLOS

PLANIFICACIÓN PARA LOGRAR LOS OBJETIVOS DE LA SST
Cómo se evaluarán los resultados, incluyendo los indicadores para el seguimiento
Cuando se finalizará
Quien será́ responsable
Qué recursos se requerirán
Qué se va a hacer
La organización debe establecer objetivos de SST para las funciones y niveles con el fin de mantener y mejorar continuamente el SGSST y el desempeño en SST

IDENTIFICACIÓN DE PELIGROS Y VALORACIÓN DE LOS RIESGOS Y LAS OPORTUNIDADES

La organización debe establecer, implementar y mantener uno o varios procesos para la identificación de los peligros que sea continuo y proactivo. Estos procesos deben tener en cuenta, pero no limitarse a:
Incidentes anteriores pertinentes, internos o externos a la organización, incluyendo emergencias, y sus causas
Las actividades y situaciones rutinarias y no rutinarias, incluyendo los peligros que surgen
Cómo se organiza el trabajo, factores sociales (incluyendo la carga de trabajo, horas de trabajo, victimización, acoso e intimidación), liderazgo y la cultura de la organización

PLANIFICACIÓN DE ACCIONES

Prepararse y responder a las situaciones de emergencia
Abordar los requisitos legales y otros requisitos
Abordar los riesgos y oportunidades

EVALUACIÓN DE LOS RIESGOS DE SST Y OTROS RIESGOS PARA EL SISTEMA DE GESTIÓN DE LA SST.

Determinar y evaluar los otros riesgos relacionados con el establecimiento, implementación, operación y mantenimiento del sistema de gestión de la SST
Valorar los riesgos de SST a partir de los peligros identificados, teniendo en cuenta la eficacia de los controles existentes

ACCIONES PARA ABORDAR RIESGOS Y OPORTUNIDADES

Lograr la mejora continua
Prevenir o reducir efectos no deseados
Asegurar que el sistema de gestión de la SST pueda lograr sus resultados previstos