Kategóriák: Minden

a Samuel Victor 7 éve

576

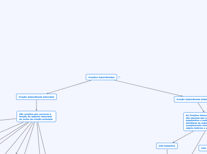
Orações Subordinadas

Orações Subordinadas

Oração Subordinada Substantiva

As Orações Subordinadas Substantivas são aquelas que possuem papel de substantivo e podem exercer as funções sintáticas de sujeito, predicado, complemento nominal, objeto direto, objeto indireto e aposto.

OSS Apositiva
Possui valor de aposto de qualquer termo da oração principal. Ex: Todos pensam a mesma coisa: que eu sou um vitorioso.
OSS Objetiva Indireta
Possui valor de objeto indireto do verbo da oração principal, sendo iniciada por preposição. Ex: O gerente precisa (de) que esteja tudo em ordem.
OSS Objetiva Direta
Possui valor de objeto direto do verbo da oração principal. Ex: Desejo que vocês sejam felizes.
OSS Completiva Nominal
Possui valor de complemento nominal (completa o sentido do nome da oração principal), sendo sempre iniciada por uma preposição. Ex: Temos fé de que a humanidade para de destruir o planeta.
OSS Predicativa
Exerce valor de predicativo do sujeito, ou seja, aquilo que se revela sobre o sujeito da oração. Ex: Nosso desejo é que ela vencesse o campeonato.
OSS Subjetiva
Exerce valor de sujeito da oração principal. Ex: É fundamental que você chegue antes à reunião.

Oração Subordinada Adverbial

São orações que exercem a função de adjunto adverbial do verbo da oração principal.

OSA Proporcional
Apresenta uma ideia de proporcionalidade com o acontecimento da oração principal. Ex: Quanto mais independente a filha ficava, mais sozinha a mãe se sentia.
OSA Conformativa
Apresenta uma ideia de conformidade, de concordância e regra em relação ao acontecimento da oração principal. Ex: Faço rabanadas conforme minha avó me ensinou.
OSA Comparativa
Apresenta uma ideia de conformidade, de concordância e regra em relação ao acontecimento da oração principal. Ex: Meu pai age como já agia meu avô.
OSA Concessiva
Apresenta uma concessão ao acontecimento da oração principal, ou seja, apresenta uma ideia de contraste e contradição. Ex: Embora seja de risco, concordo com a realização do negócio.
OSA Condicional
Apresenta uma condição para a realização ou não do acontecimento da oração principal. Ex: Se ele cumprir sua parte do acordo, poderemos seguir conforme planejado.
OSA Temporal
Apresenta uma circunstância de tempo ao acontecimento da oração principal. Ex: Quando ouço esta música, penso em você.
OSA Final
Apresenta o fim ou finalidade do acontecimento da oração principal. Ex: Todos se esforçaram para que tudo desse certo.
OSA Consecutiva
Apresenta a consequência do acontecimento da oração principal. Ex: As pessoas da torcida gritaram tanto que ficaram roucas.
OSA Causal
Apresenta a causa do acontecimento da oração principal. Ex: Não vou trabalhar hoje porque vou ao médico.

Orações Subordinadas