Kategóriák: Minden

a Mateo Tejero Da Costa 3 éve

439

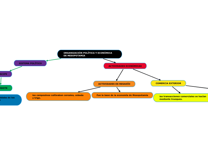
ORGANIZACIÓN POLÍTICA Y ECONÓMICA DE MESOPOTAMIA

ORGANIZACIÓN POLÍTICA Y ECONÓMICA DE MESOPOTAMIA

ORGANIZACIÓN POLÍTICA Y ECONÓMICA DE MESOPOTAMIA

ACTIVIDADES ECONÓMICAS

COMERCIA EXTERIOR
Los mesopotamicos desconocían la moneda.
las transacciones comerciales se hacían mediante trueques.
ACTIVIDADES DE REGADÍO
los campesinos cultivaban cereales, cebada y trigo.
Fue la base de la economía de Mesopotamia

SISTEMA POLÍTICO

PRÍNCIPE
Gobernaba y se encargaba de coordinar todas las actividades ciudadanas: la defensa de la ciudad y la administración de la justicia etc.
SACERDOTE

Dirigía el culto a los dioses y cuidaba de los templos y de sus bienes. Era un intermediario entre los dioses.