Kategóriák: Minden - interpretación - hermenéutica - biblia - discursos

a OTILIA SALCEDO CHAVEZ 1 éve

155

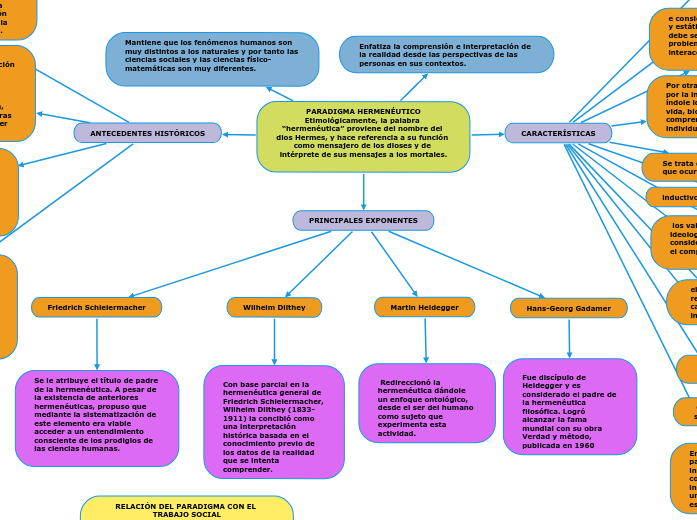
PARADIGMA HERMENÉUTICO Etimológicamente, la palabra “hermenéutica” proviene del nombre del dios Hermes, y hace referencia a su función como mensajero de los dioses y de intérprete de sus mensajes a los mortales.

PARADIGMA HERMENÉUTICO
Etimológicamente, la palabra “hermenéutica” proviene del nombre del dios Hermes, y hace referencia a su función como mensajero de los dioses y de intérprete de sus mensajes a los mortales.

BIBLIOGRAFÍA Cívicos, A., y Hernández, M. (2007). Algunas reflexiones y aportaciones en torno a los enfoques teóricos y prácticos de la investigación en Trabajo Social. Acciones e investigaciones Sociales, (23), 25-55. file:///C:/Users/a/Downloads/Dialnet-AlgunasReflexionesYAportacionesEnTornoALosEnfoques-2264596.pdf Rodríguez, D. (2023, 7 julio). Método hermenéutico. Lifeder. https://www.lifeder.com/metodo-hermeneutico/ Zavala, A. La hermeneutica desde el trabajo social. Savia

RELACIÓN DEL PARADIGMA CON EL TRABAJO SOCIAL La hermenéutica reconoce el papel de la historia; su fin no es anular la tradición histórica, en este caso de la disciplina del Trabajo Social; lo que se pretende es la reflexión crítica con el fin de superar las categorías de análisis utilizadas a partir de repensar y resignificar el ejercicio disciplinar. El acercamiento a la realidad social no debe limitarse a un solo enfoque paradigmático. Debe de existir la apertura a otras miradas y enfoques de investigación que permitan la comprensión y el conocimiento de la realidad social desde el Trabajo Social, asumiendo con ello la vigilancia epistemológica. En tanto, los contextos de la realidad son diversos, en ellos el tiempo y espacio Juegan un papel fundamental en la construcción y comprensión de la realidad social.

Universidad de Guadalajara Centro Universitario del Sur Licenciatura en Trabajo Social Modelos de Intervención Colectivos I Paradigma Hermenéutico Profesor: Juan Manuel Gutiérrez Tadeo Alumna: Otilia Salcedo Chávez

PARADIGMA HERMENÉUTICO Etimológicamente, la palabra “hermenéutica” proviene del nombre del dios Hermes, y hace referencia a su función como mensajero de los dioses y de intérprete de sus mensajes a los mortales.

Enfatiza la comprensión e interpretación de la realidad desde las perspectivas de las personas en sus contextos.

PRINCIPALES EXPONENTES

Hans-Georg Gadamer
Fue discípulo de Heidegger y es considerado el padre de la hermenéutica filosófica. Logró alcanzar la fama mundial con su obra Verdad y método, publicada en 1960
Martin Heidegger
Redireccionó la hermenéutica dándole un enfoque ontológico, desde el ser del humano como sujeto que experimenta esta actividad.
Wilhelm Dilthey
Con base parcial en la hermenéutica general de Friedrich Schleiermacher, Wilhelm Dilthey (1833-1911) la concibió como una interpretación histórica basada en el conocimiento previo de los datos de la realidad que se intenta comprender.
Friedrich Schleiermacher
Se le atribuye el título de padre de la hermenéutica. A pesar de la existencia de anteriores hermenéuticas, propuso que mediante la sistematización de este elemento era viable acceder a un entendimiento consciente de los prodigios de las ciencias humanas.

ANTECEDENTES HISTÓRICOS

Antes de la Edad Moderna, esta palabra griega no era conocida, ni tampoco se usaba para referirse a una teoría de métodos de interpretación.Según diversos autores, dicha palabra fue usada por primera vez como título en una obra del exégeta Dannhauer en 1654, quien sustituyó la palabra interpretatio por “hermenéutica”, en su obra Hermenéutica sacra sive methodus exponendarum sacrarum litterarum.
En la Edad Media, la hermenéutica fue la base fundamental para la exégesis de textos bíblicos que se realizaba desde púlpitos cristianos y judíos. Se usaba en un sentido literal o simbólico. El literal hacía un estudio textual lingüístico, y el simbólico se centraba en la significación oculta de dicho texto, indagando más a fondo en el texto.
Platón fue quien habló de hermenéutica como una especial técnica de interpretación en oráculos o designios divinos, y su discípulo Aristóteles la consideraba fundamental en el entendimiento de los discursos. Aristóteles consideraba el discurso como un esfuerzo de mediación, que es traducir el pensamiento en palabras que posibiliten al interlocutor comprender lo que la inteligencia quiere transmitir.
La hermenéutica teleológica, a la que se le denominó perceptiva, buscaba la interpretación reformista de la Biblia, ya que para los reformistas la interpretación que realizaba la tradición dogmática de la Iglesia deformaba su verdadero sentido.

CARACTERÍSTICAS

Considera que ni el investigador ni la forma de recoger los datos son objetivos ni neutrales, y que el entorno socio político, económico, cultural, etc. influyen profundamente en las personas y sus problemas, a estos rasgos que compartimos en gran medida, Gibbs añade que "el punto de vista de los participantes y sus juicios pueden ser más válidos que las estadísticas que se generan a partir de ellos".
El análisis y tratamiento de los datos es simultáneo a la recogida de los mismos.
Como se puede observar, continúa la separación entre teoría y práctica.
En Trabajo Social, desde el enfoque o paradigma heurístico, cualitativo, interpretativo o fenomenológico, se considera que la realidad es compleja e incontrolable y cuyo conocimiento no es universal sino que se ubica en un contexto específico.
inductivo (de lo particular a lo general)
los valores, sentimientos, creencias e ideologías se hacen explícitos y se consideran relevantes para poder explicar el comportamiento.
el diseño de la investigación es emergente y recurrente, es decir, se elabora –con carácter flexible– según avanza la investigación.
Se trata de un conocimiento ahistórico (lo que ocurre aquí y ahora);
Se postula el voluntarismo en las acciones del ser humano.
e considera que la realidad social no es fija y estática, sino cambiante y dinámica y debe ser estudiada tal como es, problematizada por los individuos en mutua interacción.
Por otra parte, el conocimiento producido por la investigación interpretativa es de índole ideográfica, cualitativa (historias de vida, biografías...), ya que busca una comprensión profunda de lo singular, lo individual y característico.
El rechazo a los planteamientos positivistas. Desde este enfoque se considera que la realidad es algo creado por la propia mente, producto de la conciencia individual.

Mantiene que los fenómenos humanos son muy distintos a los naturales y por tanto las ciencias sociales y las ciencias físico-matemáticas son muy diferentes.