Modelli >

Lista de presentes de Natal

Lista de presentes de Natal

É aquela altura do ano em que precisa de reunir os seus pensamentos para fazer presentes perfeitos e memoráveis!

Utilize este modelo e vai arrasar no Natal deste ano!

Palavras-chave: lista, Natal, desejo, desejos, presente, presentes, lista de desejos, lista de desejos, férias, inverno, dezembro, véspera de Natal, lista de compras, mapa pessoal, árvore de Natal, pessoal

Lista de presentes de Natal

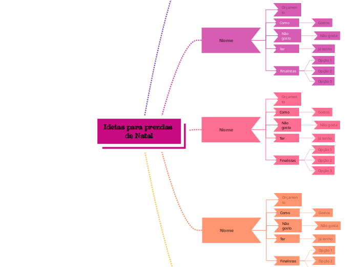
Modelo de ideias para prendas de Natal

Planeie as suas compras de Natal com o nosso modelo de Ideias de Presentes de Natal. Basta preencher os nomes das pessoas a quem pretende comprar presentes, adicionar ideias para presentes e incluir ligações para lojas online ou imagens de artigos semelhantes. Também pode partilhar a lista e colaborar com o seu parceiro, família ou amigos para tornar a época mais alegre e organizada

Ideias para prendas de Natal

É aquela altura do ano em que é preciso reunir as ideias para criar presentes perfeitos e memoráveis!

Utilize este modelo e vai arrasar no Natal deste ano!

Nome

Finalistas
Opção 3
Opção 2
Opção 1
Ter
Já tenho
Não gosto
Não gosta
Como
Gostos
Orçamento

Perché utilizzare un modello di mappa concettuale Mindomo?

Le mappe mentali aiutano a fare brainstorming, a stabilire relazioni tra i concetti, a organizzare e generare idee.

Tuttavia, i modelli di mappe concettuali e mentali vuote offrono un modo più semplice per iniziare, in quanto sono strutture che contengono informazioni su un argomento specifico con istruzioni guida. In sostanza, i modelli di mappe mentali garantiscono la struttura che combina tutti gli elementi di un argomento specifico e servono come punto di partenza per la vostra mappa mentale personale. Sono una risorsa che fornisce una soluzione pratica per creare una mappa mentale su un particolare argomento, sia per il lavoro che per l'istruzione.

Mindomo offre modelli di mappe mentali intelligenti che consentono di lavorare e pensare senza sforzo.

Un modello ha diverse funzionalità:

  • Argomenti descrittivi
  • Argomenti con testo di sfondo
  • Ramo predefinito
  • Rimozione dei dati del modello

È possibile scegliere tra una varietà di modelli di mappe concettuali dagli account aziendali o educativi di Mindomo, oppure creare i propri modelli di mappe mentali da zero. Qualsiasi mappa mentale può essere trasformata in un modello di mappa concettuale aggiungendo ulteriori note guida a uno dei suoi argomenti.