Cos'è una mappa concettuale - esempio di mappa concettuale con vantaggi per la vita personale

Mappatura Concettuale

Cos’è una mappa concettuale?
La guida completa

Nell’attuale mondo guidato dalle informazioni, organizzare e collegare le idee è fondamentale per l’apprendimento, la risoluzione dei problemi e la comunicazione. Le mappe concettuali, in quanto rappresentazioni grafiche della conoscenza, sono strumenti potenti. Questa guida esplora lo scopo, i benefici e le applicazioni della mappatura concettuale, fornendo indicazioni preziose per studenti, professionisti e chiunque sia interessato a organizzare le informazioni in modo efficace.

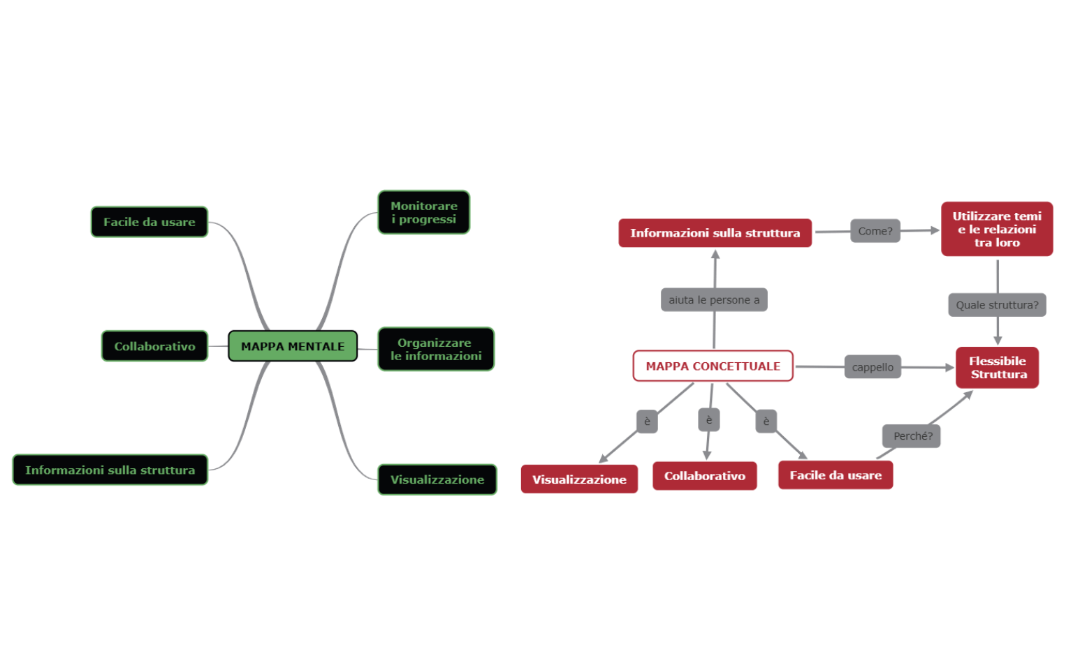
Differenze tra mappe mentali e mappe concettuali

Mappa mentale vs mappa concettuale

Discutiamo le differenze tra mappe concettuali e mappe mentali. In primo luogo, in una mappa concettuale vengono spiegate le relazioni tra i concetti. Ci sono frecce etichettate che collegano i concetti e descrivono le relazioni tra le idee.

In una mappa mentale, invece, ci sono linee di collegamento tra concetti correlati invece di frecce etichettate. In questo modo, una mappa concettuale offre il vantaggio di dare un contesto a tutte le idee. Inoltre, diventa più facile da capire, soprattutto quando la struttura è complessa.

In secondo luogo, i due organizzatori grafici hanno una struttura flessibile, ma le mappe concettuali hanno il layout più flessibile. È possibile spostare i concetti e le idee liberamente e disporli dove si preferisce, e si possono avere relazioni molti-a-molti. È facile creare entrambi i tipi di diagrammi utilizzando un creatore di mappe concettuali e mentali. D’altra parte, una mappa mentale ha una struttura più rigida.

Diamo un’occhiata più da vicino alle mappe concettuali:

Mappe concettuali: Svelare le interconnessioni tra le idee

Le mappe concettuali sono diagrammi visivi che si concentrano sull’illustrazione di molteplici relazioni tra idee e concetti. Forniscono un’illustrazione visiva della conoscenza mostrando come i concetti sono interconnessi. Ecco alcuni aspetti chiave di una mappa concettuale:

Struttura gerarchica: una mappa concettuale ha una struttura gerarchica con un concetto centrale che si ramifica in sottoconcetti. Questa disposizione aiuta a comprendere l’organizzazione e la gerarchia dei concetti, consentendo di avere una panoramica completa dell’argomento. In altre parole, ci sono concetti generali che si diramano verso idee correlate che rappresentano idee più specifiche.

Flessibilità e complessità: una mappa concettuale consente un layout più flessibile, in grado di accogliere vari tipi di connessioni e associazioni. Offrono la libertà di collegare i concetti in più modi, catturando relazioni complesse e promuovendo una comprensione più profonda.

Costruzione attiva della conoscenza: Gli studenti costruiscono attivamente la conoscenza attraverso il processo di creazione di una mappa concettuale. Impegnandosi attivamente nel processo di mappatura, gli individui possono migliorare la comprensione e la ritenzione delle informazioni.

Ora analizziamo le mappe mentali::

Mappe Mentali: Liberare la creatività e le associazioni spontanee

Che cos’è una mappa mentale? È un diagramma visivo che enfatizza il brainstorming e l’organizzazione delle idee intorno a un argomento centrale, rappresentato da un’idea principale. Sono efficaci per catturare ed esplorare pensieri e idee in modo non lineare. Ecco alcune caratteristiche principali delle mappe mentali:

Struttura radiale: Le mappe mentali hanno una struttura radiale, con le idee principali che si irradiano da un argomento centrale. Questa struttura incoraggia le associazioni libere e consente la generazione di nuove idee, favorendo la creazione di nuova conoscenza.

Generazione di idee e organizzazione: Le mappe mentali sono spesso utilizzate per la generazione di idee in una sessione di brainstorming, per prendere appunti e per organizzare i pensieri. Forniscono una panoramica visiva di un argomento, consentendo alle persone di cogliere rapidamente le idee principali e le loro relazioni.

Stimolano il pensiero creativo: Le mappe mentali promuovono il pensiero creativo e incoraggiano l’esplorazione delle connessioni tra i vari concetti. Forniscono una piattaforma per catturare idee diverse e scoprire nuove intuizioni.

Somiglianze tra Mappe Mentali e Mappe Concettuali: Migliorare la comprensione e la ritenzione

Sebbene le mappe mentali e le mappe concettuali differiscano nello scopo e nella struttura, condividono anche alcuni elementi in comune.

Sia le mappe concettuali che le mappe mentali presentano gli elementi di base delle mappe tematiche: argomenti, *associazioni e occorrenze.

Che cos'è una mappa concettuale? Elementi della mappa concettuale

Poiché le mappe concettuali hanno le associazioni (linee di collegamento) come frecce etichettate, sono più adatte a illustrare idee complesse. Con la mappatura concettuale è più facile comprendere una quantità maggiore di conoscenze.

È possibile rappresentare dei processi/elementi in modo molto semplice. Per questo motivo vengono spesso utilizzate in ambito educativo. Queste mappe aiutano l’apprendimento significativo, essendo un ottimo strumento che facilita il processo di comprensione.

Sia le mappe mentali che le mappe concettuali sono strumenti visivi che migliorano la comprensione e la memorizzazione. Utilizzando elementi visivi come colori, icone, immagini e simboli, queste mappe coinvolgono gli studenti visivi e rendono le informazioni più memorabili.

Utilizzano parole di collegamento, ausili visivi e gerarchie per creare connessioni significative tra diverse idee. Parole e frasi di collegamento come “causa”, “porta a”, “è un tipo di” e “è influenzato da” stabiliscono relazioni e chiariscono i collegamenti all’interno della mappa.

Le mappe mentali e le mappe concettuali possono essere create utilizzando un creatore di mappe concettuali e mentali, come Mindomo, un versatile programmi per fare mappe concettuali che offre modelli personalizzabili e funzioni intuitive. Questi strumenti semplificano il processo di creazione delle mappe e forniscono funzionalità aggiuntive per migliorare l’esperienza di mappatura. Per saperne di più sulle somiglianze e le differenze tra le mappe concettuali e le mappe mentali, leggi qui.

Caratteristiche principali di una mappa concettuale

Molti diagrammi hanno un aspetto simile. Anche se molti di essi condividono la struttura di base delle mappe tematiche, sono diversi. Ci sono alcuni componenti chiave che rendono ogni tipo speciale. Ecco gli elementi che rendono le mappe concettuali uniche:

Concetti chiave

I concetti possono essere qualsiasi cosa, dagli oggetti, agli eventi, ai processi, ai fenomeni, ai piani o al vostro libro preferito. In pratica, i concetti chiave sono scritti sulla mappa all’interno degli argomenti. Questi concetti chiave saranno collegati tra loro tramite frecce che mostreranno la relazione tra di loro.

Parole/frasi di collegamento

La relazione tra i concetti è rappresentata da parole o frasi di collegamento. Possono essere una o più parole. Le frecce che collegano i concetti hanno un’etichetta in cui è possibile scrivere queste parole o frasi. Esse spiegano e descrivono l’associazione tra gli argomenti. Tuttavia, devono essere il più possibile concise. Nella maggior parte dei casi si utilizzano verbi, ad esempio “ha”, “contiene”, “ha bisogno”, “include”, ecc.

Struttura

La struttura della mappa concettuale può essere caratterizzata da 3 elementi principali:

Struttura gerarchica – il diagramma organizza gli elementi partendo da quelli più generali fino a quelli più specifici, come una mappa gerarchica.

Il layout è flessibile – uno dei fattori di differenziazione rispetto ad altre mappe tematiche è la struttura a forma libera. Puoi disporre il diagramma dall’alto verso il basso esattamente come lo immagini, senza alcun tipo di limitazione. Oltre alla posizione degli argomenti, puoi aggiungere tutte le relazioni che desideri tra i concetti. Non ci sono restrizioni che limitano le connessioni solo a determinate idee.

Struttura propositiva: due concetti sono collegati da una parola di collegamento (o da brevi frasi di collegamento). Insieme diventano un’affermazione significativa. Pertanto, una mappa è una rappresentazione visiva di un insieme di proposizioni (affermazioni significative) su un argomento centrale. Il fatto che le parole di collegamento siano nella maggior parte dei casi verbi enfatizza l’aspetto propositivo di questo tipo di diagramma.

Domande focali

Una mappa concettuale di solito spiega o illustra una materia o un argomento complesso. Pertanto, deve esserci una domanda focale che definisca il problema che questi organizzatori grafici stanno cercando di risolvere. È importante tenere a mente questa domanda focale quando si costruiscono le mappe concettuali.

Insieme alla struttura gerarchica, la domanda focale ti aiuta a mantenere una certa direzione nei tuoi pensieri. Pertanto, dovresti considerare queste due caratteristiche come punti di riferimento nel processo di mappatura.

Collegamenti trasversali

Durante la creazione di una mappa concettuale, sarai in grado di identificare relazioni tra concetti in diversi ambiti. Queste connessioni tra concetti sono chiamate collegamenti trasversali. Per questo motivo, la mappatura concettuale è considerata una tecnica che facilita il pensiero innovativo, migliorando non solo i processi di comprensione e apprendimento. Inoltre, la maggior parte delle mappe concettuali ti aiuta a collegare conoscenze esistenti con nuove conoscenze.

Vantaggi della mappatura concettuale

Perché usare le mappe concettuali?

Il cervello umano elabora le informazioni visive meglio di qualsiasi altro tipo di informazione. Per essere più precisi, il 90% dei dati trasmessi al cervello è d tipo visivo. Di conseguenza, la mappatura concettuale è una tecnica molto efficiente. Inoltre, è molto semplice da usare e puoi anche divertirti mentre ne crei una. È possibile utilizzarla per diversi scopi e ambiti:

Mappatura concettuale per l'istruzione

L’uso delle mappe concettuali e delle mappe concettuali per l’educazione, presenta molti vantaggi, sia per gli educatori che per gli studenti. Ecco alcuni aspetti chiave:

Miglioramento della comprensione e della costruzione della conoscenza:

Una mappa concettuale consente agli studenti di organizzare e comprendere idee complesse mappando visivamente le relazioni tra i concetti chiave. Le mappe concettuali educative forniscono una panoramica completa di un argomento, rendendo più facile l’identificazione delle connessioni e la comprensione dei principi sottostanti.

Esistono molte mappe concettuali e mappe concettuali per i bambini che li aiutano a capire facilmente i concetti (imparare una nuova lingua, i colori, gli animali, ecc.). Gli studenti possono creare le proprie mappe concettuali come strumento di costruzione della conoscenza, incoraggiando l’impegno attivo e la comprensione profonda. Costruendo la propria mappa concettuale, gli studenti elaborano attivamente le informazioni, fanno collegamenti e sviluppano una rappresentazione mentale più coerente dell’argomento. La mappatura concettuale promuove un apprendimento significativo, in cui gli studenti collegano le nuove conoscenze alle loro strutture cognitive esistenti. Mettendo in relazione i nuovi concetti con le loro conoscenze pregresse, gli studenti possono assimilare e integrare meglio le nuove informazioni, favorendo una comprensione più profonda dell’argomento, che è esattamente ciò che comporta l’apprendimento significativo.

Valutazione e riflessione:

Gli educatori possono utilizzare le mappe concettuali come preziosi strumenti di valutazione, analizzando la comprensione di un argomento da parte degli studenti e identificando le aree che richiedono ulteriori chiarimenti. Esaminando la struttura e il contenuto delle mappe concettuali degli studenti, gli educatori possono ottenere informazioni sui loro processi di pensiero e sul loro livello di comprensione.

Le mappe concettuali facilitano anche la riflessione e la metacognizione. Gli studenti possono analizzare e rivedere le loro mappe concettuali, identificando le lacune nella loro base di conoscenze e le aree in cui è necessario un ulteriore apprendimento. Questo processo di riflessione aumenta la consapevolezza di sé e promuove l’apprendimento autoregolato. Esistono molti studi ed esperimenti che dimostrano l’efficacia delle tecniche di mappatura concettuale e di mappatura mentale per l’educazione.

I vantaggi della mappa concettuale nell'istruzione

Mappatura concettuale per le aziende

La mappatura concettuale non si limita agli ambienti educativi, ma è molto utile anche nel mondo degli affari. Considerate le seguenti applicazioni della mappatura concettuale nel mondo degli affari:

Condivisione della conoscenza e collaborazione:

Una mappa concettuale o una mappe concettuali per le aziende sono un efficace strumento di facilitazione per la condivisione della conoscenza in team, aiutando i membri del team a collaborare, identificare le relazioni e sviluppare una visione condivisa. Rappresentando visivamente idee e concetti, le mappe concettuali favoriscono una comprensione comune e promuovono una comunicazione efficace all’interno dei team.

Nella pianificazione strategica, una mappa concettuale si rivela utile per delineare i requisiti aziendali, i flussi di cassa e le interconnessioni tra i diversi elementi. Essa offre una panoramica completa del panorama aziendale, supportando le organizzazioni nell’identificazione di potenziali opportunità, rischi e dipendenze.

Le mappe concettuali aiutano a sviluppare il lessico, favorendo un linguaggio e una comprensione coerenti all’interno dell’organizzazione. Definendo e organizzando i concetti chiave e le loro relazioni, questi diagrammi facilitano la capacità del cervello di comunicare in modo efficiente, riducendo l’ambiguità e le incomprensioni.

L’incrocio delle idee nelle mappe concettuali può stimolare il pensiero innovativo e favorire la risoluzione dei problemi. Esplorando le interrelazioni tra due (o più) concetti, gli individui possono scoprire nuove intuizioni, identificare soluzioni creative e promuovere l’innovazione organizzativa.

I vantaggi delle mappe concettuali nel business

Mappatura concettuale per la vita personale

La mappatura concettuale può andare oltre i contesti formali ed essere applicata anche alla vita personale. Ecco alcuni esempi di utilizzo della mappatura concettuale nella vita personale:

Gestione di progetti personali:

Puoi utilizzare una mappa concettuale per pianificare e organizzare i progetti personali, delineando compiti, tappe e dipendenze. Rappresentando visivamente i vari componenti del progetto e le loro relazioni, una mappa concettuale offre una chiara tabella di marcia per il completamento del progetto.

Crea mappe concettuali per esplorare e visualizzare delle connessioni tra diversi concetti o interessi. Se stai esplorando un nuovo hobby, pianificando un viaggio o sviluppando obiettivi personali, le mappe concettuali possono aiutarti a capire le relazioni e le dipendenze tra i vari elementi.

Questi diagrammi possono aiutare le persone ad avere una visione d’insieme di argomenti complessi e a cogliere le interrelazioni tra le diverse idee. Mappando le idee relative a un particolare argomento, è possibile sviluppare una comprensione completa e identificare le aree da esplorare ulteriormente.

Utilizza le mappe concettuali come strumenti di brainstorming, per generare più idee e pensare in modo creativo. Le mappe concettuali offrono una tela visiva per catturare e organizzare i pensieri, consentendo di esplorare le connessioni e scoprire nuove intuizioni che di solito emergono internamente dal creatore.

I vantaggi delle mappe concettuali nella vita privata

Suggerimenti per la creazione di mappe concettuali

Per creare mappe concettuali efficaci, considera i seguenti suggerimenti:

Inizia con una domanda focale chiara: Definisci una domanda centrale o un argomento che guiderà lo sviluppo della tua mappa concettuale. Questa domanda focale ti aiuterà a rimanere concentrato e a garantire che la tua mappa rimanga coerente. Organizza i concetti in modo gerarchico: Inizia con il concetto principale e prosegui con i sottoconcetti. Disponi i concetti in un ordine logico per evidenziare efficacemente le loro relazioni.

Usa parole e frasi di collegamento: Parole di collegamento come “causa”, “porta a”, “è un tipo di” e “è influenzato da” aiutano a stabilire collegamenti tra i concetti. Queste parole aumentano la chiarezza delle relazioni all’interno della mappa concettuale, creando la struttura propositiva specifica di questi diagrammi. Aggiungi immagini e icone: I componenti visivi come icone, simboli e immagini possono aggiungere fascino visivo e aiutare la memorizzazione. Scegli immagini pertinenti che rappresentino l’essenza di ogni concetto. Utilizza colori e formattazione: Utilizza colori e tecniche di formattazione per differenziare visivamente concetti, rami e relazioni. Schemi di colore e stili di carattere coerenti migliorano la leggibilità e l’estetica complessiva della mappa concettuale.

Rivedi e modifica: Rivedi periodicamente la tua mappa concettuale per garantire accuratezza, coerenza e chiarezza. Modifica e affina la mappa secondo le necessità per mantenerne l’efficacia e la rilevanza.

Mappe concettuali per migliorare l'apprendimento e la comunicazione

Le mappe concettuali rappresentano un modo versatile e potente per organizzare e rappresentare visivamente le conoscenze. Offrono un layout flessibile che consente di comunicare efficacemente idee e relazioni complesse. Che siate studenti, professionisti o semplicemente persone che cercano di migliorare la propria comprensione, le mappe concettuali possono essere strumenti preziosi.

Grazie alla loro capacità di catturare il quadro generale, di promuovere un apprendimento significativo e di stimolare la creatività, le mappe concettuali sono diventate una parte essenziale di vari settori, tra cui l’istruzione, gli affari e lo sviluppo personale. Pensate a questi diagrammi come a degli organizzatori avanzati e usateli come strumenti di facilitazione in tutti i campi sopra citati.

Esempi di mappe concettuali

Elementi delle piante

Questo esempio illustra che la mappa concettuale è un diagramma che può essere utilizzato da chiunque, dai bambini agli adulti.

Questo diagramma rappresenta la struttura di una pianta espressa in modo semplice e molto comprensibile per i bambini. Mostra le relazioni tra ogni elemento con la pianta stessa e con gli elementi esterni.

Tutte le materie scolastiche possono utilizzare la mappatura concettuale per semplificare le conoscenze e renderle facilmente comprensibili agli studenti.

Per ogni categoria di elementi vengono utilizzati colori e forme diverse.

Ad esempio, tutti gli elementi vegetali hanno una forma di nuvola arancione e lettere maiuscole, mentre tutti gli elementi esterni hanno un rettangolo bianco e lettere minuscole. Alcuni argomenti hanno icone suggestive che contribuiscono all’impatto visivo.

Gli enzimi spiegati

Rispetto all’esempio precedente, anche questa mappa concettuale sugli enzimi mostra un argomento che può far parte di una lezione scolastica. La differenza è che questa è più adatta a studenti più grandi.

Il layout è semplice e facile da seguire. Non fa riferimento ai tipi di enzimi o agli elementi che li compongono come nell’esempio precedente, ma si concentra piuttosto sulle cose più importanti da sapere sull’idea centrale.

Illustra di cosa è composto, il comportamento in presenza di fattori esterni e altre caratteristiche.

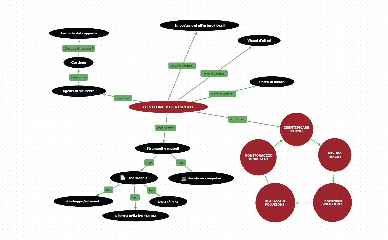
Gestione del rischio

La mappa concettuale della gestione del rischio è uno strumento molto potente per gli imprenditori. Il rischio è molto comune per un’azienda e un imprenditore è consapevole di questa minaccia.

Questa mappa concettuale spiega questo concetto e agisce come una piccola guida, offrendo diversi tipi di informazioni.

Ad esempio, le fasi dell’intero processo, i luoghi in cui può verificarsi e gli strumenti necessari.

Questo layout offre una panoramica dell’argomento e aiuta il lettore a comprenderlo meglio.

Tipi di caffè

Come è stato detto in precedenza, le mappe concettuali non sono solo uno strumento per il lavoro o l’istruzione.

Possono essere un ottimo strumento nella vita personale, trovando applicazioni nella vita quotidiana.

Questo esempio rappresenta molti tipi di caffè, i loro ingredienti e la ricetta per ciascuno di essi.

Può avere uno scopo informativo, ma allo stesso tempo può ispirare a provare un tipo di caffè diverso.

Divisioni matematiche

A scuola ci sono materie molto complesse, come ad esempio la matematica.

Tutti sanno che è legata ai numeri e ai calcoli, ma questa è solo una piccola parte. In questa mappa concettuale è suddivisa in tutte le categorie.

Le divisioni principali sono scritte in rettangoli arancioni. Tutte queste divisioni sono spiegate, in modo che il lettore possa capire cosa fa ogni divisione e come tutte compongono la grande scienza chiamata matematica.

Diagramma a lisca di pesce

Il diagramma a lisca di pesce può essere un altro tipo di rappresentazione visiva, ma ha una struttura a mappa concettuale.

Se guardiamo attentamente, si tratta di una mappa concettuale divisa in due grandi segmenti. Sul lato sinistro, dove ci sono il corpo e la coda del pesce, abbiamo le cause.

Queste cause portano alla testa del pesce, che è l’effetto. L’effetto rappresenta l’argomento centrale della questione. Il corpo divide semplicemente tutte le cause per categorie.

Puoi creare mappe concettuali da zero o iniziare a utilizzare un esempi di mappe concettuali per trarre ispirazione. Per maggiori dettagli, controlla questo video su come creare una mappa concettuale

Domande frequenti sulle mappe concettuali:

D: Le mappe concettuali possono essere create manualmente o è necessario un software specializzato?
R: Le mappe concettuali possono essere create manualmente con carta e penna o digitalmente con un software di mappatura concettuale dedicato. Strumenti software come Mindomo offrono modelli personalizzabili e caratteristiche intuitive che semplificano il processo e forniscono funzionalità aggiuntive.

D: In che modo le mappe concettuali possono migliorare la memorizzazione?
R: Le mappe concettuali coinvolgono lo stile di apprendimento visivo utilizzando elementi visivi come colori, icone e simboli. Questa rappresentazione visiva rende le informazioni più memorabili e favorisce la memorizzazione.

D: Esistono strumenti software consigliati per la creazione di mappe concettuali?
R: Sì, esistono diversi strumenti software consigliati per la creazione di mappe concettuali. Alcune opzioni popolari sono Mindomo, Coggle, XMind e Lucidchart. Questi strumenti offrono varie funzioni e modelli per supportare la creazione di mappe concettuali.

D: Le mappe concettuali possono essere utilizzate per il lavoro collaborativo?
R: Assolutamente sì. Le mappe concettuali possono essere create in modo collaborativo, consentendo ai membri del team di contribuire con le loro idee e intuizioni. Gli strumenti software spesso offrono funzioni di collaborazione in tempo reale che consentono ai membri del team di lavorare insieme su una mappa concettuale simultaneamente.

D: In che modo le mappe concettuali possono essere utili agli educatori?
R: Le mappe concettuali sono strumenti di valutazione preziosi per gli insegnanti, che possono valutare la comprensione di un argomento da parte degli studenti e identificare le aree che necessitano di ulteriori chiarimenti. Le mappe concettuali promuovono inoltre l’impegno attivo, la comprensione profonda e l’apprendimento significativo da parte degli studenti. D: Le mappe concettuali possono essere utilizzate per l’organizzazione e la pianificazione personale?
R: Sì, le mappe concettuali possono essere applicate alla vita personale per diversi scopi. Possono essere utili per la gestione di progetti personali, per esplorare le connessioni tra interessi diversi, per ottenere una comprensione completa di argomenti complessi e per facilitare il brainstorming e il pensiero creativo.