Modelli >

Matriz de impacto frente a esfuerzo

Matriz de impacto frente a esfuerzo

Utilice este mapa mental para gestionar su tiempo de forma más eficaz. Evalúe las actividades en función del nivel de esfuerzo requerido y el impacto o los beneficios potenciales que tendrán.

Palabras clave: vida personal, gestión del tiempo, evaluación de actividades, esfuerzo vs impacto

Matriz de impacto frente a esfuerzo

Plantilla de matriz de impacto frente a esfuerzo

Utilice este matriz de impacto frente a esfuerzo evaluar sus actividades en función del esfuerzo y el nivel de impacto que tendrán.

Las actividades se dividen en cuatro categorías:

Grandes esfuerzos y actividades de gran impacto

Esfuerzos elevados y actividades de bajo impacto

Esfuerzos reducidos y actividades de bajo impacto

Actividades de bajo esfuerzo y alto impacto

Las actividades de gran esfuerzo y alto impacto le reportarán beneficios a largo plazo, pero pueden ser más difíciles de ejecutar. Estos son tus grandes proyectos.

Las actividades de alto esfuerzo y bajo impacto son una pérdida de tiempo. Requieren mucho esfuerzo pero no le ofrecen el impacto que necesita. Intenta no concentrarte en este tipo de actividades.

Las actividades de bajo esfuerzo y bajo impacto no requieren mucho esfuerzo, pero tampoco ofrecen muchos beneficios.

Las actividades de bajo esfuerzo y alto impacto son las mejores de todas ellas, también llamadas «victorias rápidas». Céntrate en completarlas primero.

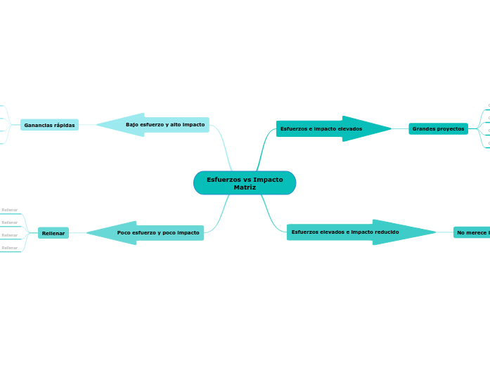
Esfuerzos vs Impacto Matriz

La Matriz de Esfuerzo vs Impacto es una herramienta sencilla pero poderosa para dejar claro cuáles deben ser todas tus prioridades.

Poco esfuerzo y poco impacto

Rellenar

No requieren mucho esfuerzo pero tampoco ofrecen muchos beneficios.

Bajo esfuerzo y alto impacto

Ganancias rápidas

Actividades que dan el mejor rendimiento en función del esfuerzo. Son valiosas y fundamentales para su éxito. Céntrate en estas acciones y complétalas antes que cualquier otra cosa.

Esfuerzos elevados e impacto reducido

No merece la pena

Actividades que consumen mucho tiempo y tienen poco impacto que deben evitarse.

Pérdidas de tiempo

Esfuerzos e impacto elevados

Grandes proyectos

Proporcionan beneficios a largo plazo, pero su ejecución puede resultar más compleja.

Perché utilizzare un modello di mappa concettuale Mindomo?

Le mappe mentali aiutano a fare brainstorming, a stabilire relazioni tra i concetti, a organizzare e generare idee.

Tuttavia, i modelli di mappe concettuali e mentali vuote offrono un modo più semplice per iniziare, in quanto sono strutture che contengono informazioni su un argomento specifico con istruzioni guida. In sostanza, i modelli di mappe mentali garantiscono la struttura che combina tutti gli elementi di un argomento specifico e servono come punto di partenza per la vostra mappa mentale personale. Sono una risorsa che fornisce una soluzione pratica per creare una mappa mentale su un particolare argomento, sia per il lavoro che per l'istruzione.

Mindomo offre modelli di mappe mentali intelligenti che consentono di lavorare e pensare senza sforzo.

Un modello ha diverse funzionalità:

  • Argomenti descrittivi
  • Argomenti con testo di sfondo
  • Ramo predefinito
  • Rimozione dei dati del modello

È possibile scegliere tra una varietà di modelli di mappe concettuali dagli account aziendali o educativi di Mindomo, oppure creare i propri modelli di mappe mentali da zero. Qualsiasi mappa mentale può essere trasformata in un modello di mappa concettuale aggiungendo ulteriori note guida a uno dei suoi argomenti.