カテゴリー 全て

によって T T 18年前.

919

BAUSPAREN

BAUSPAREN

BAUSPAREN

FSA

Zinsabschlag 31,64 % inkl. Soli
Werbungskosten 51 €
Sparerfreibetrag 750 €

AN-Sparzulage

z.v. Einkommen: 17.900 €
9 % auf max. 470 €

Wohnungsbauprämie

z.v. Einkommen: 25.600 €
alle ab 16 J, die mind. 50 € p.a. auf BSV einzahlen
8,8 % auf max. 512 € = 45,06 €

Vorteile

nach 7 J. Guthaben + staatl. Prämien, egal ob bauen od. nicht
jederzeit Verfügung über Guthaben
vL Anlage
risikolos und flexibel ansparen
staatliche Prämien
Guthabenverzinsung
nachrangige Absicherung mit Grundschulden
schnelle Tilgung
Sondertilgung möglich
kürzere Darlehensphase
niedrige, feste Darlehenszinsen

weiteres

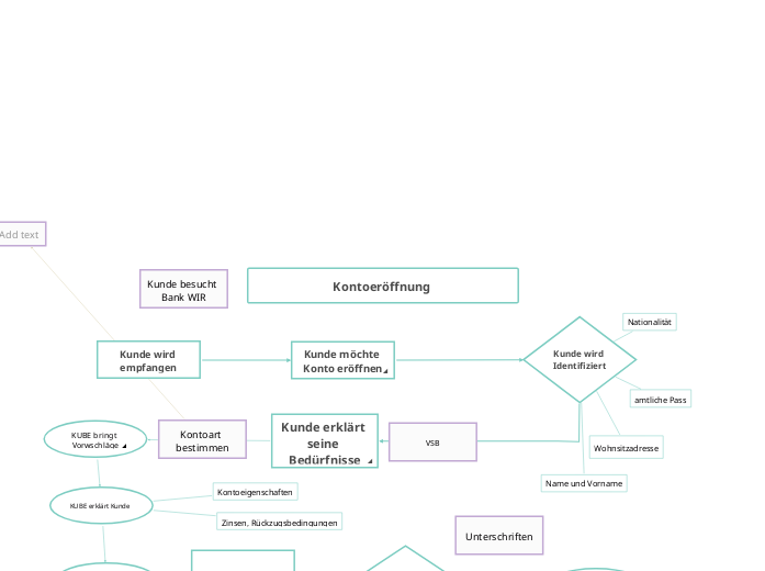
Legitimation
Begünstigter für den Todesfall
Lastschrifteinzug

Verwendungszwecke

Fürs Alter vorsorgen
Die staatliche Förderung nutzen
Modernisieren und renovieren
Bauen oder kaufen

Phasen

Darlehensphase
Rückzahlung
Zuteilung
Darlehensanspruch
Verfügung über BS-Summe
Anspar
BS-Guthaben
Abschlussprovision
BS-Summe
BSV

Allg.

Bauspardarlehen
Startkapital
schnell
Idee: Bausparkollektiv