カテゴリー 全て - magnetismo - enfermedad - hipnosis - terapia

によって Daniel Gómez 6年前.

738

Capítulo 15

Capítulo 15

Topic flotante

El trabajo de Janet anticipó Freud, Janet denomino análisis psicológico a su método y Freud lo bautizó como "PSICOANÁLISIS"

Es descubrir esos recuerdos y lograr que el paciente fuera consiente de ello.

Muchas veces loas aspectos disociados de la personalidad del paciente consistián en recuerdos traumáticos o desagradables.

Alumno de Charcot, estaba de acuerdo que algunos aspectos individuales de la personalidad podián disociarse.

PIERRE JANET

PARÁLISIS DE LA IMAGINACIÓN

PARALISIS QUE DEPENDE DE UNA IDEA

Los síntomas asociados con la histeria es la parálisis de varias partes del cuerpo y la insensibilidad al dolor y que estos tenían un origen psicológico mas que orgánico.

Los pacientes con histeria sufren de una enfermedad real. Pensaba que la histeria era provocada por una degeneración neurológica, hereditaria, progresiva e irreversible.

Rechazo la teoría popular que dejaba la histeria de lado porque no encontraban una causa orgánica

CHARCOT Y LA HISTERIA

LA MECA DE LOS NEUROLOGOS

- La identificación de las características de la médula espinal que se relacionan con la POLIOMIELITIS y la ESCLEROSIS MÚLTIPLE. -Contribuyo a la identificación de las estructuras cerebrales asociadas con diversas funciones conductuales y psicológicas. Debido a estos logros se le llamo:

Cunado el se convirtió en el director del hospital mental "La Salpatriere" lo convirtio de inmediato en un centro de investigación, era uno de los médicos mas brillantes de toda Europa.

EXPLICACIÓN DE LA HIPNOSIS Y LA HISTERIA PROPUESTA

JEAN-MARTÍN CHARCOT

Todos los seres humanos son sugestionables

Descubrió que el magnetismo no era imprescindible para provocar las violentas crisis que requería el enfoque de Mesmer. Simplemente colocando a la persona en un pacífico trance semejante al sueño. "Sonambulismo Artificial": El individuo daba la impresión de estar dormido pero podia responder a la voz de Puységur y seguir instrucciones, cuando Puységur ordenaba a un paciente magnetizado que hablara sobre cierto tema que realizara diversas actividades motoras e incluso bailara, este lo hacia sin guardar recuerdo alguno de los eventos al despertar.

HIPPOLYTE BERNHEIM

Queria utilizar la hipnosis en su consulta, pero no pudo encontrar a algun paciente que aceptara por lo cual decidio dar consultas gratis a cambio que el paciente fuera hipnotizado todo este ambiente alrededor de su trabajo se convirtio en una escuela ubicada a las afueras de la ciudad de Nancy, de ahi su nombre y atrajo a varios medicos entre ellos:

JONH ELLIOTSON JAMES ESDAILE JAMES BRAID

EL MARQUEZ DE PUYSÉGUR

Veian mediante la sugestión en los pacientes magnetizados podian hacerse inmunes al dolor, algunos médicos comenzaron a ver esto como posible anestésico para las cirugias. ELLIOTSON sugirio emplear el mesmerismo durante los procedimientos quirurgicos pero se lo impidieron. ESDAILE llevo a cabo 250 operaciones sin dolor entre los convictos hindues pero sus resultados fueron desestimados porque las operaciones fueron en nativos y no tenian relevancia. El descubrimiento de gases anestésicos bajó el interes en el magnetismo como anestésico. BRAID examinó cuidadosamente a un individui magnetizado y quedo convencido de que muchos de los efectos eran reales y renombro al estudio de este fenomeno cono Hipnosis.

Su trabajo fue la comprensión de las enfermedades mentales, en un punto dado su labor fue caracterizada como no científica, pero huno una época en que si teoria del "Magnetismo animal" constituyo una mejora sobre las supersticiones. Mesmer utilizo un iman para curar a uno de sus pacientes, influenciado por Maximilian Hell, quien le dio a conocer la curación que habia hecho con ayuda de imanes.

FRANZ ANTON MESMER

USO DEL HIPNOTISMO

SURGIMIENTO DE LA ESCUELA DE NANCY

AMNESIA PSTHINOPTICA: Las personas eran incapaz de recordar lo ocurrido durante el trance. SUGESTIÓN POSTHINOPTICA: Fenómeno que consiste en que mientras el individuo esta en trance se pide al individuo que realize una acción específica, una vez despertado del trance el individuo realiza la acción sin saber porque.

Mesmer supuso que el organismo de cada persona contiene un campo de fuerza magnético, en un individuo sano este campo de fuerza se distribuye equitativamente en todo el cuerpo, pero en las personas enfermizas tiene una distribución desigual, lo cual provoca síntomas físicos, mediante el uso de imanes era posible redistribuir el campo de fuerza y restaurar toda la salud del paciente.

En 1896 fundo la primera clínica psicológica del mundo en la universidad de Pensilvania. En 1907 instituyo la revista "Psychological Clinic" para promover y definir la psicología clínica en el terreno profesional. En el artículo introductorio de la primera revista la bautizo como psicología clínica. En 1903 establecio una escuela-internado para el cuidado y tratamiento de niños con retraso mental y otros transtornos.

Psicologo experimental, en 1896 publicó un articulo "PRACTICAL WORKS IN PSYCHOLOGY" donde utilizo por primera vez el término clínico psicologica.

Inicio en 1841 una campaña para mejoras las condiciones de los enfermos mentales, campaña que duro 40 años, viajando de un estado a otro denunciando el trato inhumano que estos recibían visitando 18 estados logrando en ellos reformas institucionales.

Logro reunirse con la Reina Victoria y el Papa Pío IX logrando convencer a ambos personajes que los pacientes con tales intenciones necesitaban un mejor tratado. Pinel, Tuke y Chiaguri gracias a sus esfuerzos los pacientes empezaron a recibir mejor tratamiento del que se les habia dado en la edad media y el renacimiento.

Escribio el libro: Consultas Médicas y Observaciones de las Enfermedades Mentales. Tuvo un pensamiento diferente sobre los métodos a utilizar hacia el paciente, aconsejaba el uso de sangrías y sillas giratorias como "tranquilizantes", ademas de atar brazos y piernas del paciente a la silla.

Suele decirse que fue el primer psiquiatra estadounidense. Apoyaba a favor de la abolición de la esclavitud, se oponía a la pena capital, al castigo publico, al tratamiento inhumano de los prisioneros, defendía la educación de las mujeres y apoyaba la idea de la inclusión.

-Libro: Tratado de la locura. -Distribuyo a los pacientes según su tipo de padecimiento. -Estimuló la terapia ocupacional. -Favoreció los baños y el uso de purgas leves como tratamientos físicos. -Se impuso en contra de la utilización de cualquier forma de castigo o exorcismo.

Logró un gran avance mediante los procedimientos que había empleado con los primeros pacientes

LIGHTNER WITMER

EMIL KRAEPELIN

Psiquiatra de origen Alemán, pretendió clasificar las enfermedades mentales. En 1883 publicó una lista de trastornos mentales muy completo y fue adoptada en todo el mundo. Esa clasificación se baso en causa del padecimiento, nivel de involucramiento del cerebro y el sistema nervioso, síntomas y tratamientos. El neurólogo amigo Alois Alzheimer observo que el envejecimiento va acompañado por una pérdida general de la memoria.

PSICOFARMACOLOGÍA: El uso de drogas psicoactivas puede rastrearse desde los primeros registros históricos. Kraepelin fue uno de los primeros que estudio sistemáticamente los efectos de las drogas en funciones cognitivas y conductuales. Los efectos del alcohol, morfina, cafeína y otras sustancias sobre tareas intelectuales como la comprensión, asociación y la memoria fueron cuantificadas y lo mismo se hizo respecto de sus efectos en tareas conductuales como la escritura y el habla.

BENJAMIN RUSH

DOROTHEA LYNDE DIX

Uso de tratamientos naturales como baños de vapor, masajes y remedios herbales, énfasis en fuerzas misteriosas y mágicas.

Procedimiento de hacer sangrar a un paciente o remover una parte de su cráneo, realizado por chamanes para eliminar los espíritus malignos.

Creencia en que aquello que hace a un modelo de una persona afectará a está realidad.

Treparación.

Creencia de que aquello que formo parte de un individuo seguirá ejerciendo influencia en el, basado en el principio de contigüidad

Explicaba y trataba las enfermedades.

-Hacer que el individuo observe, re interprete la experiencia traumática (Crear catarsis)

Métodos para frenar los factores psicológicos responsables de enfermedades mentales.

Creencia de que las fuerzas del mal se habían introducido al organismo para provocar la enfermedad.

Curandero: Efectuaba exorcismos, rituales mágicos y conjuros.

Sir James Frazer.
MAGIA

MAGIA POR CONTAGIO

MAGIA HOMEOPÁTICA

MÁGIA SIMPATÉTICA

AUGUSTE AMBROISE CLIÉBEAULT

Magia,brujería y hechicería, persecusión a personas que realizaban estos actos por parte de la iglesia.

CAZA DE BRUJAS

REGRESO DEL ENFOQUE SOBRENATURAL

Practicas terapéuticas como Exorcismos.

Histeria: Variedad de alteraciones como parálisis, perdida de sensibilidad, trastornos de la vista y el oído

Aplico la perspectiva naturalista al funcionamiento del cuerpo humano.

La condición del cerebro determina si una persona era mentalmente normal o anormal, a base si el cerebro se ponia demasiado caliente, frio, seco o humedo.

HIPÓCRATES

La causa de la enfermedad mental se hallaba en factores psicológicos como el miedo, ansiedad, frustración, culpa y conflicto.

Ley natural: Creencia de que uno obtiene de la vida lo que merece.

PSICOTERÁPIA.

Intento de ayudar a las personas aquejadas de una alteración mental con el propósito de promover el bienestar de este ultimo.

ENFOQUE BIOLÓGICO

Era primitiva, padecimientos no provocados por factores evidentes (fuerzas misteriosas que se introducían al organismo) No distinguían las enfermedades mentales de las físicas pero creían que ambas eran infligidas por algún ser mortal o inmortal.

*Modelo Médico de las Enfermedades Mentales: Las enfermedades son provocadas por el incorrecto funcionamiento de algunos aspectos del organismo, principalmente del cerebro.

"TONTOS NATURALES"

Los eventos psicológicos constituyen la causa de la conducta anormal, experiencias psicológicas. (Aflicción, ansiedad, miedo, decepción, frustración. culpa y conflicto) La explicación psicológica y biológica casi siempre coexisten.

Estas 3 han existido en todos los tiempos.

PRIMEROS ENFOQUES EN EL TRATAMIENTO DE LAS ENFERMEDADES MENTALES
FILOSOFOS, AUTORES O PSICOLOGOS QUE CONTRIBUYERON EN LOS ESTUDIOS DE LAS ENFERMEDADES MENTALES.

PHILIPPE PINEL

Defendía la necesidad de dar un trato humanitario a las personas con trastornos mentales. Experimento a eliminar restricciones que tenían los pacientes de un hospital mental del cual era director y se dio cuenta que los efectos eran positivos.

Se dividen en:

ENFOQUE SOBRENATURAL

ENFOQUE PSICOLÓGICO

Explicación biológica: Lesiones, tumores, obstrucciones, ingesta de toxinas,el aire,agua y los alimentos contaminados, padecimientos físicos, excesivo estrés y desequilibrios fisiológicos

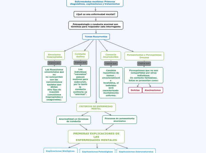
Enfermedades mentales: Primeros diagnósticos, explicaciones y tratamientos

¿Qué es una enfermedad mental?

Psicopatología y conducta anormal son términos para responder esta interrogante
Temas Recurrentes

CRITERIOS DE ENFERMEDAD MENTAL

Procesos de pensamiento anormales

Anormalidad en términos de conducta

PRIMERAS EXPLICACIONES DE LAS ENFERMEDADES MENTALES

Explicaciones Sobrenaturales

Explicaciones Psicológicas

Explicaciones Biológicas.

Concucta Impredecible

Cambios repentinos de humor , emocionalmente inestables, el individuo será caracterizado mentalmente enfermo.

Emociones Inapropiadas

Las Reacciones emocionales que no no concuerdan con las convenciones sociales que dictan otro tipo de reacción (emociones inapropiadas y exageradas).

Pensamientos y Percepciones Irreales

Percepciones que no son compartidas por otros individuos. Un contacto fantasioso. Estas se presentan como:

Alucinaciones

Delirios

Conducta Dañina

Los individuos "normales" poseen motivos para sobrevivir, por lo tanto la conducta contraria es "anormal".