カテゴリー 全て - mitocôndria - transporte - atp - membrana

によって ANNA JULIA LIMA TIGRE PAGEL 4年前.

387

Células Eucariotas

Células Eucariotas

ESTRUTURAIS

TRANSPORTE INTRACELULAR

Proteínas globulares

Filamentos de actina

ATP

Atpase

Mitocôndria

Deposito de energia

Canais reguladores

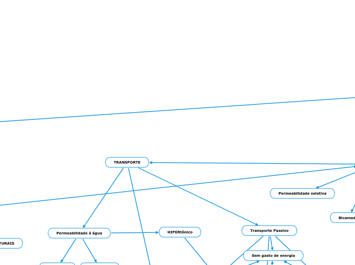
Sem gasto de energia

Partes básicas

Citoplasma

Núcleo

Membrana

Especialização
Junções Gap

Comunicação e e troca de substancias

Interdigitações

Aumenta a adesão

Junções aderentes

Impede que o liquido passe entre as células

Desmossomos

Une fortemente as células

Microvilosidades

Aumenta a superfície de contato

Glicocálice
TRANSPORTE
Transporte Ativo

Secundário

Primário

Com gasto de energia

Pinocitose

Fagocitose

Permeabilidade á água

HIPERtônico

HIPOtônico

ISOtônico

Transporte Passivo

Difusão facilitada

Difusão simples

Osmose

Bicamada
Proteínas
Integrais
Transmembranas
de transporte
Periféricas
Lipídios
colesterol
Glicolipidios
Fluidez
Permeabilidade seletiva

Células Eucariotas

Citoesqueleto

Flagelos
MOVIMENTO
Filamentos intermediários
Microtubulos
FORMA

Uni ou pluricelular

Animal
Fungos
Vegetal
Plastos
Parede Celular
Ciclose
Vacúolos