カテゴリー 全て - indirecta - directa - lingüística - interpersonal

によって DIANA GUTIERREZ HUALLPA 3年前.

381

CLASES DE COMUNICACIÓN

CLASES DE COMUNICACIÓN

CLASES DE COMUNICACIÓN

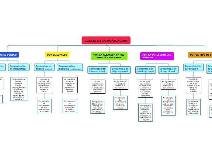
POR EL TIPO DE EMISOR

Comunicación de medios o de masas
Cuando el emisor es una institución, una empresa, un ministerio, una ONG, una organización, etc

Por ejemplo: La UNSAAC convoca a examen de admisión.

Comunicación de difusión
Cuando el emisor es una persona natural y tiene nombre y apellido propios

Por ejemplo: cuando el presidente de la República da un mensaje a la nación.

POR LA DIRECCIÓN DEL MENSAJE

Comunicación bidireccional

Por ejemplo: el diálogo entre padre e hijo, el debate académico entre candidatos, etc.

Comunicación unidireccional
Se da en un solo sentido, es decir va de emisor a receptor y no a la inversa, no hay respuesta

Por ejemplo: la audición y visionado de las noticias en la televisión, la lectura de un libro, etc.

POR LA RELACIÓN ENTRE EMISOR Y RECEPTOR

Comunicación interpersonal
Es aquella que se produce entre dos o más personas

Por ejemplo: La conversación en grupo, social o de masas.

Comunicación intrapersonal
Es una comunicación especial que se produce en una misma persona.

Por ejemplo: El monólogo interior, las reflexiones personales y el soliloquio.

POR EL ESPACIO

Comunicación indirecta (a distancia)
Es cuando el emisor y receptor se hallan en distintos lugares o épocas

Por ejemplo: la comunicación telefónica o la lectura de el sexto.

Comunicación directa (próxima)
Es cuando el emisor y el receptor están presentes en un mismo espacio o lugar.

Por ejemplo: La conversación de dos compañeros en el aula.

POR EL CÓDIGO

Comunicación no lingüística
Es la que utiliza íconos, símbolos, indicio, representaciones, colores, señales de tránsito y signos donde no aparece la palabra.
Comunicación lingüística
Es aquella que utiliza la lengua para codificar el mensaje

Puede ser oral o escrita.