カテゴリー 全て - cultura - conocimiento - sociedad - virtudes

によって Gustavo Arellano 5年前.

835

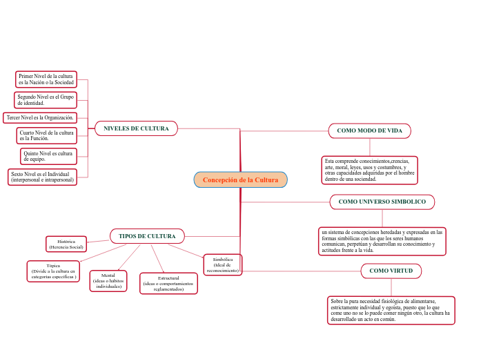
Concepción de la Cultura

Concepción de la Cultura

Topic flotante

Concepción de la Cultura

TIPOS DE CULTURA

Simbólica (Ideal de reconocimiento)
Estructural (ideas o comportamientos reglamentados)
Mental (ideas o hábitos individuales)
Histórica (Herencia Social)
Tópica (Divide a la cultura en categorías específicas )

NIVELES DE CULTURA

Sexto Nivel es el Individual (interpersonal e intrapersonal)
Quinto Nivel es cultura de equipo.
Cuarto Nivel de la cultura es la Función.
Tercer Nivel es la Organización.
Segundo Nivel es el Grupo de identidad.
Primer Nivel de la cultura es la Nación o la Sociedad

COMO VIRTUD

Sobre la pura necesidad fisiológica de alimentarse, estrictamente individual y egoísta, puesto que lo que come uno no se lo puede comer ningún otro, la cultura ha desarrollado un acto en común.

COMO UNIVERSO SIMBOLICO

un sistema de concepciones heredadas y expresadas en las formas simbólicas con las que los seres humanos comunican, perpetúan y desarrollan su conocimiento y actitudes frente a la vida.

COMO MODO DE VIDA

Esta comprende conocimientos,crencias, arte, moral, leyes, usos y costumbres, y otras capacidades adquiridas por el hombre dentro de una sociendad.