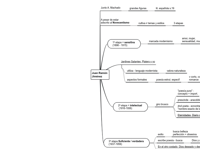
カテゴリー 全て - amor - naturaleza - perfección - exilio

によって Nuria Tubío 5年前.

1921

Juan Ramón Jiménez

Juan Ramón 
Jiménez

Juan Ramón Jiménez

3ª etapa Suficiente / verdadera (1937-1958)

En el otro costado, Dios deseado y deseante
escribe poesía - busca
Dios y absoluto
exilio
busca belleza perfección + obsesiva

2ª etapa = intelectual (1916-1936)

giro brusco
Eternidades, Diario de un poeta recién casado
dnd poeta - ecnontrar "nombre exacto de las cosas"
prescinde - anecdótico

centrar esencial

"poesía pura" : concepto + import.

Jardines Galantes, Platero y yo

aspectos formales
poesía estrut. específ

v corto, copla romance

utiliza - lenguaje modernista
valora naturaleza

1ª etapa = sensitiva (1898 - 1915)

marcada modernismo
amor, mujer, sensualidad, muerte

desafío

A pesar de estar adscrito al Novecentismo

cultiva ≠ temas y estilos
3 etapas

Junto A. Machado

grandes figuras
lit. española s.19