カテゴリー 全て - paratextuales - verbales - ilustraciones - índices

によって CESAR PAUL RODRIGUEZ GOMEZ 4年前.

711

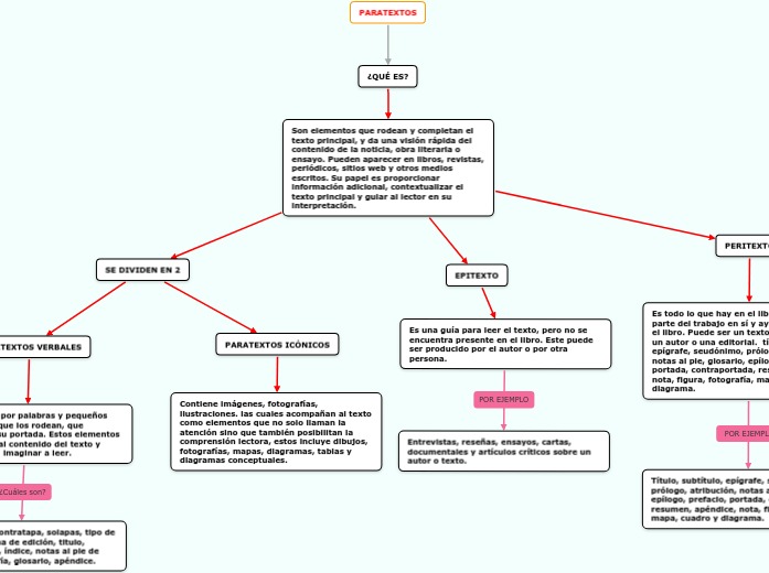
Los elementos paratextuales

Los elementos paratextuales

Los elementos paratextuales

Type in your name

Es el conjunto de elementos visuales que rodean al texto y sirven para captar la atención del lector: colores, imágenes, tamaño y tipo de letras, entre otros.

List all your related courses, seminars, conferences and trainings.

continuing education course inon-site training at my previous job invocational education course inspecial training seminar incertification in

Subtopic

Icónicos

Your college or junior college degree is important when applying for a job. Nevertheless, additional training and other kinds of education can help. Enlist all the types of training you did.

List all your related courses, seminars, conferences and trainings.

continuing education course inon-site training at my previous job invocational education course inspecial training seminar incertification inOther
fotografías
variaciones tipográficas
contrastes
diagramación
esquemas
colores
ilustraciones
Verbales

Contact information

Any CV or résumé needs to contain your contact information. This way, recruiters can get in touch with you.

referencias bibliográficas

Type in any social media account, website or blog you have in order to help the recruiter do research on you.

Add hyperlink

notas

Type in your current address.

prólogo

E-mail is the preferred form of communication in today's work environment.

Type in your e-mail address so that the recruiter can easily contact you.

índice

Type in your mobile phone number.

títulos

Type in your personal phone number.