カテゴリー 全て - enfermería - promoción - conducta - bienestar

によって Renzo Eduardo 5年前.

4829

NOLA PENDER,MODELO DE PROMOCIÓN DE LA SALUD: METAPARADIGMASY PLANTEAMIENTOS TEÓRICOS

NOLA PENDER,MODELO DE PROMOCIÓN DE LA SALUD: METAPARADIGMASY PLANTEAMIENTOS TEÓRICOS

NOLA PENDER,MODELO DE PROMOCIÓN DE LA SALUD: METAPARADIGMASY PLANTEAMIENTOS TEÓRICOS

PRINCIPALES CONCEPTOS

Distintas dimensiones con factores que condicionan la promoción a la salud una cada dimensión.
Factores cognitivo-preceptúales, son mecanismos motivacionales primarios de las actividades relacionadas con la promoción de la salud
Influencias situacionales, son las percepciones y cogniciones de cualquier situación o contexto determinado que pueden facilitar o impedir la conducta.
Factores personales, se refiere a todos los factores relacionados con las personas que influyen en el individuo para que se relacione con su medio para desarrollar conductas promotoras de salud que incluyen factores biológicos, psicológicos y socioculturales, además de los beneficios percibidos de las acciones promotoras de salud,así como las barreras que encuentra para estas conductas
Conducta previa relacionada, la frecuencia de la misma conducta o similar en el pasado, efectos directos o indirectos de la probabilidad de comportarse con las conductas de promoción a la salud.

CONCLUSIONES

Conocer y explorar el tipo de investigaciones que se realizan, la relación de éstas con las teorías y constructos propios de la disciplina, la utilidad de las mismas y su impacto en la consecución de mejores oportunidades y calidad de vida, fortalece nuestra disciplina y fundamenta su quehacer ya que orienta de manera objetiva hacia los intereses de los profesionales y las necesidades de los pacientes
Considera a la salud un estado positivo de alto nivel, y lo asume como objetivo hacia el cual se esfuerza el individuo
Sirve para ilustrar la naturaleza multidimensional de las personas que interactúan con el medio ambiente en busca de sus salud.
Sirve como una guía para la exploración de los procesos biopsicosociales complejos que motivan a los individuos a realizar conductas dirigidas a elevar el nivel de salud.
El modelo de promoción de la salud es propuesto por Nola J. Pender con el objetivo de integrar las perspectivas de enfermería y de las ciencias conductuales sobre los factores que influyen en las conductas de salud(promoción de conductas saludables en las personas) formando un interés genuino e implícito hacia el cuidado, el mejoramiento de la salud y la generación de conductas que previenen la enfermedad.

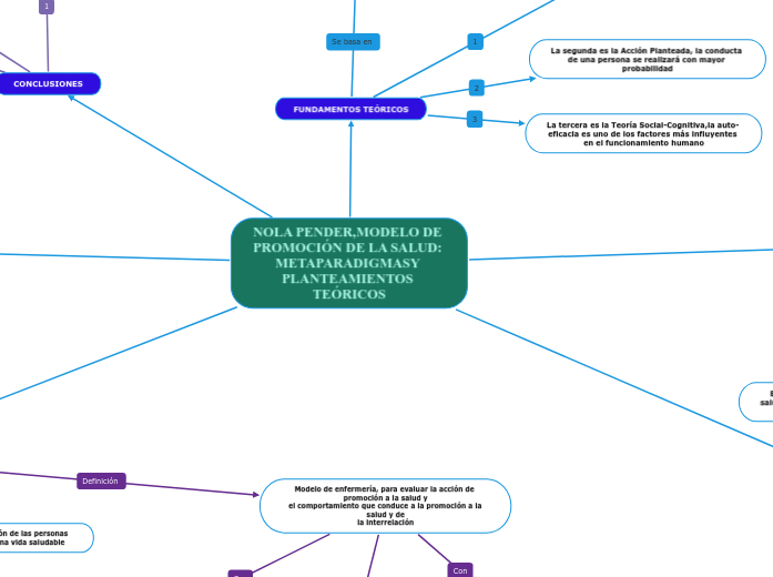
FUNDAMENTOS TEÓRICOS

La teoría del aprendizaje social de Albert Bandura, que postula sobre la importancia del proceso cognitivo en la modificación de la conducta.
La tercera es la Teoría Social-Cognitiva,la auto- eficacia es uno de los factores más influyentes en el funcionamiento humano
La segunda es la Acción Planteada, la conducta de una persona se realizará con mayor probabilidad
La primera teoría, es la de la Acción Razonada, originalmente basada en Ajzen y Fishben, explica que el mayor determinante de la conducta, es la intención o el propósito que tiene la conducta de un individuo

METAPARADIGMAS

ENFERMERA
Principal agente encargado de motivar a los usuarios para que mantengan su salud personal.
ENTORNO
No se describe con precisión, pero se representan las interacciones entre los factores cognitivos- perceptuales de conductas promotoras de salud
PERSONA
El individuo el centro de la teorista, cada persona esta definido de una forma única por su propio patrón cognitivo- perceptual y sus factores variables
SALUD
Estado altamente positivo, la definición de salud tiene mas importancia que cualquier otro enunciado general.

MODELO DE PROMOCIÓN DE LA SALUD

Modelo de enfermería, para evaluar la acción de promoción a la salud y el comportamiento que conduce a la promoción a la salud y de la interrelación
3. Comportamiento de la promoción de la salud deseable
2. Sensaciones y conocimiento en el comportamiento que se desea alcanza
1. Características y experiencias de los individuos.
El modelo se basa en la educación de las personas sobre cómo cuidarse y llevar una vida saludable
El modelo de promoción de la salud sirve para identificar conceptos relevantes sobre las conductas de promoción de la salud y para integrar los hallazgos de investigación de tal manera que faciliten la generación de hipótesis comparable
Esta teoría identifica en el individuo factores cognitivos- perceptuales que son modificados por las características situacionales, personales e interpersonales, lo cual da como resultado la participación en conductas favorecedoras de salud, cuando existe una pauta para la acción
Ilustrar la naturaleza multifacética de las personas en su interacción con el entorno cuando intentan alcanzar el estado deseado de salud; enfatiza el nexo entre características personales y experiencias, conocimientos, creencias y aspectos situacionales vinculados con los comportamientos o conductas de salud que se pretenden lograr
Hay que promover la vida saludable que es primordial antes que los cuidados, porque de ese modo, hay menos gente enferma, se gastan menos recursos, se leda independencia a la gente, y se mejora hacia el futuro(Pender,1964)

NOLA PENDER

Enfermera, autora del Modelo de Promoción de la Salud (MPS), expresó que la conducta está motivada por el deseo de alcanzar el bienestar y el potencial humano.