カテゴリー 全て - célula - sistemas - vivos - seres

によって CARMEN SILVA 5年前.

564

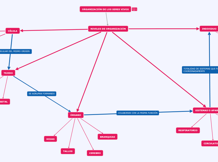
ORGANIZACIÓN DE LOS SERES VIVOS

ORGANIZACIÓN DE LOS SERES VIVOS

ORGANIZACIÓN DE LOS SERES VIVOS

NIVELES DE ORGANIZACIÓN

INDIVIDUO
ANIMALES
PLANTAS
SISTEMAS O APARATOS
NERVIOSO
CIRCULATORIO
RESPIRATORIO
ÓRGANO
BRANQUIAS
CEREBRO
TALLOS
HOJAS
TEJIDO
VEGETAL
ANIMAL
CÉLULA
PLURICELULAR
UNICELULAR