Cadenas Mind Maps - Public Gallery

Explore our wide public collection of cadenas mind maps created by Mindomo users all over the world. Here, you can find all public diagrams related to cadenas. You can view these examples to get some inspiration. Some diagrams also give you the right to copy and edit them. This flexibility allows you to use these mind maps as templates, saving time and giving you a strong starting point for your work. You can contribute to this gallery with your own diagrams once you make them public, and you can be a source of inspiration for other users and be featured here.

Las características de las funciones quimicas organicas
Sugey Alejandra Tapia espinoza

Las características de las funciones quimicas organicas

by Sugey Alejandra Tapia espinoza

CADENAS TROFICAS
ANA CLAUDIA

CADENAS TROFICAS

by ANA CLAUDIA

PRE-ESLINGADO DE LA CARGA
Jersson Brito

PRE-ESLINGADO DE LA CARGA

by Jersson Brito

Estructura y Mecanismos
a2eso41 AMARA MART�N GONZ�LEZ

Estructura y Mecanismos

by a2eso41 AMARA MART�N GONZ�LEZ

Cadenas Tróficas
Karla Villarreal

Cadenas Tróficas

by Karla Villarreal

Organigrama
David Abt Celis

Organigrama

by David Abt Celis

Cadenas Musculares
nitza camila Lozano

Cadenas Musculares

by nitza camila Lozano

cadenas musculares
cristaina quetama

cadenas musculares

by cristaina quetama

Tipos de datos
que maneja C++
Juan Alanís

Tipos de datos que maneja C++

by Juan Alanís

Logística y Cadenas de Suministros
Iván Andrade

Logística y Cadenas de Suministros

by Iván Andrade

Estructura de las proteínas
Penélope Rodriguez Nobelasco

Estructura de las proteínas

by Penélope Rodriguez Nobelasco

Conceptos Fundamentales de Programación
Javi Gil

Conceptos Fundamentales de Programación

by Javi Gil

Tipos de datos que existen en Python
ɖɛɨsʏ ʍɛʀɛռ

Tipos de datos que existen en Python

by ɖɛɨsʏ ʍɛʀɛռ

ESTRUCTURAS DE DATOS
Lina Paola Dueñas

ESTRUCTURAS DE DATOS

by Lina Paola Dueñas

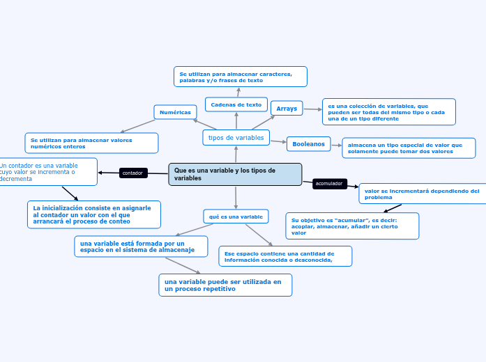
Que es una variable y los tipos de variables
Brayan Reyes

Que es una variable y los tipos de variables

by Brayan Reyes

Organigrama
Naomi Esparza

Organigrama

by Naomi Esparza

55218002
Diego Eduardo Cruz Rodríguez

55218002

by Diego Eduardo Cruz Rodríguez

Cadenas y Lenguajes
Jose Oliverio Patiño Castaño

Cadenas y Lenguajes

by Jose Oliverio Patiño Castaño

Cadenas Troficas
Karen Sanchez

Cadenas Troficas

by Karen Sanchez

Los Bioelementos
Keyla Rugel

Los Bioelementos

by Keyla Rugel

Organigrama
Ximena Medina

Organigrama

by Ximena Medina

Modelo Orientado a Objetos
Diego Campos

Modelo Orientado a Objetos

by Diego Campos

Que aprendi?
MATIAS JARAMILLO

Que aprendi?

by MATIAS JARAMILLO

BLOQUE 3
Natalia Reyna

BLOQUE 3

by Natalia Reyna

Alfabetos
Diana Avella

Alfabetos

by Diana Avella

tipos de datos en programacion Java
Ed Maurice Portillo Bernal

tipos de datos en programacion Java

by Ed Maurice Portillo Bernal

Entregable 2
Samuel Reyes Diaz

Entregable 2

by Samuel Reyes Diaz

Sample Mind Map
Valentina Sanchez

Sample Mind Map

by Valentina Sanchez

PRINCIPALES ARTICULACIONES
Y CADENAS MUSCULARES
Emilio Alcívar

PRINCIPALES ARTICULACIONES Y CADENAS MUSCULARES

by Emilio Alcívar

transmisiones engranajes cilindricos
Jhon Calero

transmisiones engranajes cilindricos

by Jhon Calero

Taller basico performance
Alejandro Benitez

Taller basico performance

by Alejandro Benitez

MANEJO DE CADENAS EN PROGRAMACION
Cuenta Privada

MANEJO DE CADENAS EN PROGRAMACION

by Cuenta Privada

Planeación estratégica: el análisis
Sebastian SARMIENTO ARDILA

Planeación estratégica: el análisis

by Sebastian SARMIENTO ARDILA

PLANEACIÓN ESTRATÉGICA EL ANÁLISIS
Juan Sebastian DOMINGUEZ PICO

PLANEACIÓN ESTRATÉGICA EL ANÁLISIS

by Juan Sebastian DOMINGUEZ PICO

MS SQL Server 2008 - MySQL
Angel Huitzil

MS SQL Server 2008 - MySQL

by Angel Huitzil

La Planeacion estrategica
Jorge Esteban DAZA SANCHEZ

La Planeacion estrategica

by Jorge Esteban DAZA SANCHEZ

EL COMERCIO MARÍTIMO COMO ESTRATEGIA DE COMPETITIVIDAD
Maria Fernanda Cantillo.

EL COMERCIO MARÍTIMO COMO ESTRATEGIA DE COMPETITIVIDAD

by Maria Fernanda Cantillo.