Eléctricos Mind Maps - Public Gallery

Explore our wide public collection of eléctricos mind maps created by Mindomo users all over the world. Here, you can find all public diagrams related to eléctricos. You can view these examples to get some inspiration. Some diagrams also give you the right to copy and edit them. This flexibility allows you to use these mind maps as templates, saving time and giving you a strong starting point for your work. You can contribute to this gallery with your own diagrams once you make them public, and you can be a source of inspiration for other users and be featured here.

riesgos
kike florez

riesgos

by kike florez

Tipos de fuegos
johanna munzon

Tipos de fuegos

by johanna munzon

COMPONENTES DE LOS MOTORES ELÉCTRICOS
Gerardo cuellar

COMPONENTES DE LOS MOTORES ELÉCTRICOS

by Gerardo cuellar

Homework2a_Parte1
Erick Miranda

Homework2a_Parte1

by Erick Miranda

PARTE 1-ACTUADORES
Félix Figueroa

PARTE 1-ACTUADORES

by Félix Figueroa

Clasificacion de instrumentos musicales
Pedro Andres

Clasificacion de instrumentos musicales

by Pedro Andres

BENEFICIOS DE LOS CARROS ELÉCTRICOS EN COLOMBIA
Fabian Emilio Avila Bulla

BENEFICIOS DE LOS CARROS ELÉCTRICOS EN COLOMBIA

by Fabian Emilio Avila Bulla

CAMPOS
Marbella Delgado Aguilera

CAMPOS

by Marbella Delgado Aguilera

propiedades y sus  materiales (segunda parte)
gloria gonzalez

propiedades y sus materiales (segunda parte)

by gloria gonzalez

TIPOS DE OPERADORES TECNOLOGICOS
fionna olachea

TIPOS DE OPERADORES TECNOLOGICOS

by fionna olachea

un pedalazo por el cambio climático
juan sebastian camargo gonzalez

un pedalazo por el cambio climático

by juan sebastian camargo gonzalez

ACTUADORES
NATALI ESTEFANIA VILATU�A CACHUMBA

ACTUADORES

by NATALI ESTEFANIA VILATU�A CACHUMBA

Tesla Inc
El Rincon De Los Inadaptados

Tesla Inc

by El Rincon De Los Inadaptados

FACTOR DE RIESGO
Miguel Duero

FACTOR DE RIESGO

by Miguel Duero

Autos ecologicos
Josué Vázquez Martínez

Autos ecologicos

by Josué Vázquez Martínez

CLASSIFICACIÓ D'INSTRUMENTS PER FAMÍLIES
Carlos Cervelló

CLASSIFICACIÓ D'INSTRUMENTS PER FAMÍLIES

by Carlos Cervelló

actuadores
Mario Cruz

actuadores

by Mario Cruz

Riesgos de Trabajo
ivanna illescas

Riesgos de Trabajo

by ivanna illescas

Actuadores
miguel alejandro cortez cruz

Actuadores

by miguel alejandro cortez cruz

Clasificación En Las Herramientas
Laura ortiz

Clasificación En Las Herramientas

by Laura ortiz

REALIDAD SOCIOECNÓMICO CULTURAL
Gabriel CT

REALIDAD SOCIOECNÓMICO CULTURAL

by Gabriel CT

CLASIFICACION HERRAMIENTAS
Zayale A.O.

CLASIFICACION HERRAMIENTAS

by Zayale A.O.

cualidades emprendedoras
claudia espinosa

cualidades emprendedoras

by claudia espinosa

CLASIFICACION DE MOTORES TERMICOS
Daniel Carrasco S�nchez

CLASIFICACION DE MOTORES TERMICOS

by Daniel Carrasco S�nchez

Ventajas de los vehículos autónomos
gebrayel inatti

Ventajas de los vehículos autónomos

by gebrayel inatti

VÁLVULAS Y ACTUADORES
Jair Alvarez

VÁLVULAS Y ACTUADORES

by Jair Alvarez

Conceptos de eletrónica básica
Kenia Fabiana Hurtado Mendez

Conceptos de eletrónica básica

by Kenia Fabiana Hurtado Mendez

actuadores
Wendy Landa

actuadores

by Wendy Landa

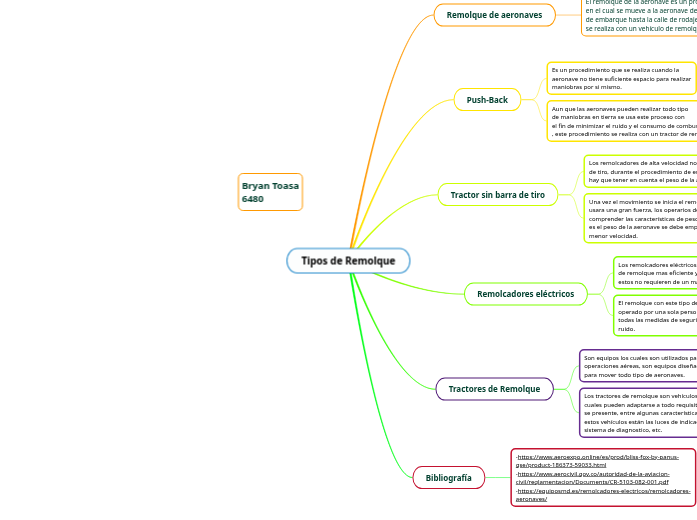
P2_T3_Toasa Bryan_Operaciones en Hangar y Plataforma
BRYAN ALEXANDER TOASA TUQUERES

P2_T3_Toasa Bryan_Operaciones en Hangar y Plataforma

by BRYAN ALEXANDER TOASA TUQUERES

trabajo final de computación
todos los tema de la clase
JOHN ANIBAL YEPEZ SANCHEZ

trabajo final de computación todos los tema de la clase

by JOHN ANIBAL YEPEZ SANCHEZ

PRINCIPIOS ELECTRICOS
B4MC B4MC

PRINCIPIOS ELECTRICOS

by B4MC B4MC

PELIGROS EN EL AMBITO LABORAL
blanca buitrago

PELIGROS EN EL AMBITO LABORAL

by blanca buitrago

PELIGROS EN EL AMBITO LABORAL
blanca buitrago

PELIGROS EN EL AMBITO LABORAL

by blanca buitrago

La Contaminación de los autos Eléctricos.
Erick Arocha

La Contaminación de los autos Eléctricos.

by Erick Arocha

La sala de música
ODB - MILLARAY ANTONIA FERRADA

La sala de música

by ODB - MILLARAY ANTONIA FERRADA

ANÁLISIS PERSONAL
EVELYN VIVANA CASHABAMBA CUJI

ANÁLISIS PERSONAL

by EVELYN VIVANA CASHABAMBA CUJI

COMPUTADORAS DEL MOTOR
CRISTHIAN OMAR LINO LUZARDO

COMPUTADORAS DEL MOTOR

by CRISTHIAN OMAR LINO LUZARDO

EL MOTOR
Dayana Ocampo Martinez

EL MOTOR

by Dayana Ocampo Martinez

¿QUE SON LOS MOTORES?
juanita gonzalez

¿QUE SON LOS MOTORES?

by juanita gonzalez

Factores de riesgos laborales - SG-SST
Heider Samith

Factores de riesgos laborales - SG-SST

by Heider Samith

Nuevas tecnologías en los vehículos
HECTOR EDUARDO VALDEZ VILLAO

Nuevas tecnologías en los vehículos

by HECTOR EDUARDO VALDEZ VILLAO