Incorrecciones Mind Maps - Public Gallery

Explore our wide public collection of incorrecciones mind maps created by Mindomo users all over the world. Here, you can find all public diagrams related to incorrecciones. You can view these examples to get some inspiration. Some diagrams also give you the right to copy and edit them. This flexibility allows you to use these mind maps as templates, saving time and giving you a strong starting point for your work. You can contribute to this gallery with your own diagrams once you make them public, and you can be a source of inspiration for other users and be featured here.

nia 450
Alexa Barragan

nia 450

by Alexa Barragan

NORMA INTERNACIONAL DE AUDITORÍA 705 (REVISADA)OPINIÓN MODIFICADA EN EL INFORME DE AUDITORÍAEMITIDO POR UN AUDITOR INDEPENDIENTE
Jaqueline Paola Espinoza Guerra

NORMA INTERNACIONAL DE AUDITORÍA 705 (REVISADA)OPINIÓN MODIFICADA EN EL INFORME DE AUDITORÍAEMITIDO POR UN AUDITOR INDEPENDIENTE

by Jaqueline Paola Espinoza Guerra

NIA 450 Evaluaciones y riesgos en las incorreciones significativas.
eloisa guzman

NIA 450 Evaluaciones y riesgos en las incorreciones significativas.

by eloisa guzman

NIA 450 - Evaliación de las Incorrecciones Identificadas Durante la Realización de la Auditoría
LHEANDRA CAROLINA HERRERA BELTRAN

NIA 450 - Evaliación de las Incorrecciones Identificadas Durante la Realización de la Auditoría

by LHEANDRA CAROLINA HERRERA BELTRAN

NIA 320
Importancia relativa o materialidad en la planificación y ejecución de la Auditoría
Claudia Pérez

NIA 320 Importancia relativa o materialidad en la planificación y ejecución de la Auditoría

by Claudia Pérez

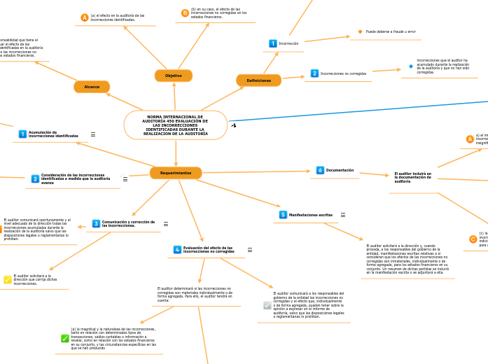
EVALUACIÓN DE LAS INCORRECCIONES IDENTIFICADAS DURANTE LA REALIZCIÓN DE LA AUDITORIA -NIA 450-
NURIA ELIZABETH ORTÍZ FLORES

EVALUACIÓN DE LAS INCORRECCIONES IDENTIFICADAS DURANTE LA REALIZCIÓN DE LA AUDITORIA -NIA 450-

by NURIA ELIZABETH ORTÍZ FLORES

OPINIÓN MODIFICADA EN EL INFORME DE AUDITORÍA EMITIDO POR UN AUDITOR INDEPENDIENTE
jerson aifan

OPINIÓN MODIFICADA EN EL INFORME DE AUDITORÍA EMITIDO POR UN AUDITOR INDEPENDIENTE

by jerson aifan

NIA 450 "Evaluación de las representaciones erróneas identificadas durante la auditoría"
FLOR MARIA MONREAL GOMEZ

NIA 450 "Evaluación de las representaciones erróneas identificadas durante la auditoría"

by FLOR MARIA MONREAL GOMEZ

NORMA INTERNACIONAL DE AUDITORIA 200
Claudia Gonzalez

NORMA INTERNACIONAL DE AUDITORIA 200

by Claudia Gonzalez

NIA 450
Marco Mendez

NIA 450

by Marco Mendez

Evaluación de las incorrecciones identificadas durante la realización de la auditoría
Jerson Torres

Evaluación de las incorrecciones identificadas durante la realización de la auditoría

by Jerson Torres

U2A5_Curiel Tapia Irina
Irina Curiel

U2A5_Curiel Tapia Irina

by Irina Curiel

A1_VMML_NIA_300,315,320,330,402,450
Valeria Merari

A1_VMML_NIA_300,315,320,330,402,450

by Valeria Merari

NIA 320 IMPORTANCIA RELATIVA   O MATERIALIDAD EN LA PLANIFICACIÓN Y EJECUCIÓN DE AUDITORÍA
Melvyn Sipac Xajpot

NIA 320 IMPORTANCIA RELATIVA O MATERIALIDAD EN LA PLANIFICACIÓN Y EJECUCIÓN DE AUDITORÍA

by Melvyn Sipac Xajpot

Sample Mind Map
Martha Magdalena Roa Lopez

Sample Mind Map

by Martha Magdalena Roa Lopez

NIA 705 (OPINIÓN MODIFICADA EN EL INFORME DE AUDITORÍA EMITIDO POR UN AUDITOR INDEPENDIENTE)
William Sica

NIA 705 (OPINIÓN MODIFICADA EN EL INFORME DE AUDITORÍA EMITIDO POR UN AUDITOR INDEPENDIENTE)

by William Sica

NIA 320 - IMPORTANCIA RELATIVA O MATERIALIDAD EN LA PLANIFICACIÓN Y EJECUCIÓN DE LA AUDITORÍA
NELSON DANIEL BINO ALVAREZ

NIA 320 - IMPORTANCIA RELATIVA O MATERIALIDAD EN LA PLANIFICACIÓN Y EJECUCIÓN DE LA AUDITORÍA

by NELSON DANIEL BINO ALVAREZ

NORMA INTERNACIONAL DE AUDITORÍA 450 EVALUACIÓN DE LAS INCORRECCIONES IDENTIFICADAS DURANTE LA REALIZACION DE LA AUDITORÍA
Melvyn Sipac Xajpot

NORMA INTERNACIONAL DE AUDITORÍA 450 EVALUACIÓN DE LAS INCORRECCIONES IDENTIFICADAS DURANTE LA REALIZACION DE LA AUDITORÍA

by Melvyn Sipac Xajpot

NIA 450 - Evaliación de las Incorrecciones Identificadas Durante la Realización de la Auditoría
Williams Zárate

NIA 450 - Evaliación de las Incorrecciones Identificadas Durante la Realización de la Auditoría

by Williams Zárate

NIA 320 IMPORTANCIA RELATIVA O MATERIALIDAD EN LA PLANIFICACIÓN Y EJECUCIÓN DE LA AUDITORIA
ERIKA YULIETH SIERRA PERILLA

NIA 320 IMPORTANCIA RELATIVA O MATERIALIDAD EN LA PLANIFICACIÓN Y EJECUCIÓN DE LA AUDITORIA

by ERIKA YULIETH SIERRA PERILLA

Norma Internacional de Auditoría 450: Evaluación de las incorrecciones identificadas durante la realización de la auditoría
Cecilia Pérez

Norma Internacional de Auditoría 450: Evaluación de las incorrecciones identificadas durante la realización de la auditoría

by Cecilia Pérez

NIA 450  EVALUACIÒN DE INCORRECCIONES IDENTIFICADAS DURANTE LA AUDITORÌA
Monserrath Zamitiz Méndez

NIA 450 EVALUACIÒN DE INCORRECCIONES IDENTIFICADAS DURANTE LA AUDITORÌA

by Monserrath Zamitiz Méndez

NORMAS INTERNACIONALES DE AUDITORIA  450
WILBER NICOLAS RAMIREZ BARRIOS

NORMAS INTERNACIONALES DE AUDITORIA 450

by WILBER NICOLAS RAMIREZ BARRIOS