Categorieën: Alle - capital - inducción - integración - gerencia

door aldair reyes 8 jaren geleden

346

Administración del Capital Humano

Administración del Capital Humano

Administración del Capital Humano

Topic principal

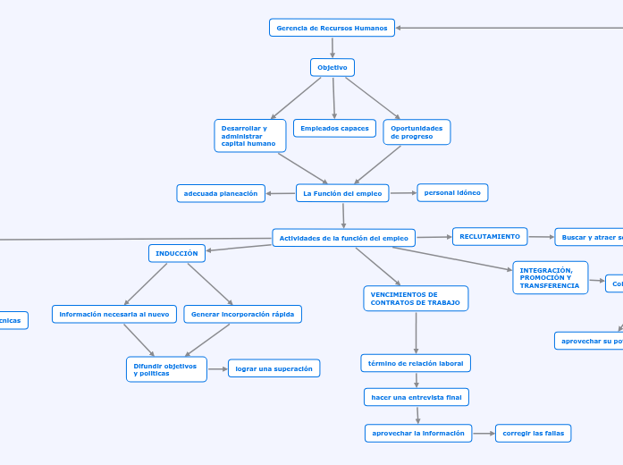
Gerencia de Recursos Humanos

Objetivo
Oportunidades de progreso
Empleados capaces
Desarrollar y administrar capital humano

La Función del empleo

Actividades de la función del empleo

VENCIMIENTOS DE CONTRATOS DE TRABAJO

término de relación laboral

hacer una entrevista final

aprovechar la información

corregir las fallas

INTEGRACIÓN, PROMOCIÓN Y TRANSFERENCIA

Colocar a trabajadores

aprovechar su potencialidad

puestos que utilicen sus capacidades

INDUCCIÓN

Generar incorporación rápida

información necesaria al nuevo

Difundir objetivos y politicas

lograr una superación

SELECCIÓN

Analizar habilidades y capacidades

encuestas socioeconomicas

psicotécnicas

pruebas tecnicas

técnica de análisis de puestos

RECLUTAMIENTO

Buscar y atraer solicitantes

personal que este laborando

representa un asenso

adecuada planeación

personal idóneo