Categorii: Tot - ecosistemas - biomas - ecología - adaptaciones

realizată de yacquelin acuña 8 ani în urmă

3408

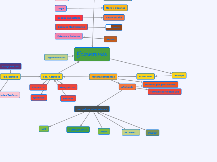
Biósfera

Biósfera

MEDIO

afectando

Compuestos por Niveles Tróficos

ALIMENTO

AGUA

TEMPERATURA

LUZ

que sufren adaptaciones

formado por individuos

formado por poblaciones

Edáticos

Geograficos

Quimicos

Climaticos

organizados en

integrado por

Biotopo

Biocenosis

factores limitantes

Fac. Abioticos

Fac. Bioticos

Ecosistemas

como

Desiertos

Selvas

Estepas y Sabanas

Bosques Mediterraneo

Alta Montaña

bosque caducifolio

Mars y Oceanos

Taiga

Tundra

Agas Continentales

Biomas

Biosfera

ciencia que la estudia

Ecologia