Categorii: Tot - neurociencias - psicología - desarrollo - conducta

realizată de Maritza Castro Londoño 3 ani în urmă

296

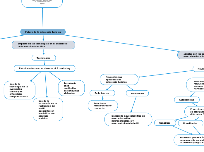
Futuro de la psicología jurídica

Futuro de la psicología jurídica

Futuro de la psicología jurídica

Paola Andrea Mejía Davíla Yuly Andrea Bautista Cruz Maritza Castro Londoño Facultad de ciencias sociales y humanísticas Modalidad virtual – Psicología, Areandina 701: Psicología Jurídica Yully Alexandra Sánchez Parra 28 noviembre de 2022 Bogotá

¿Cuáles son los aportes de las neurociencias a la psicología jurídica?

Neurociencias
Nuevos conceptos en psicología

- Neurogénesis: Desarrollo de nuevas neuronas a partir de células madre. - Los patrones de crianza y desarrollo cognitivo y emocional. Los niños que han tenido poco contacto físico son más vulnerables a déficits en las funciones cognitivas como la depresión. - Sueño y aprendizaje: Aunque durmamos el cerebro sigue muy activo. - Neuromitos: Se hace necesario diferenciar la información entre aquella que es confiable y la que se considera un mito.

Estudian las respuestas del sistema nervioso central

Conscientes

Autonómicas

El cerebro envía órdenes y se configura a partir de diferentes facotres

Culturales

Sociales

Hereditarios

Genéticos

El cerebro procesa ña información necesaria para una vida en sociedad regida por normativos y legislaciones

Neurociencias aplicadas a la psicología jurídica

En lo social

Desarrollo neurocientífico en neuroeducación, neuroaprendizaje y neuropsicología infantil.

En lo teórico

Relaciones mente-cerebro-conducta.

Impacto de las tecnologías en el desarrollo de la psicología jurídica

Tecnologías
Psicología forense se observa el 3 contextos diferentes

Tecnología en la predicción de conductas violentas.

Uso de la tecnología en la realización del perfil geográfico en los delitos por asesinos seriales.

Uso de la tecnología en la evaluación clínica y de entrevistas computarizadas.

Nuevas tendencias en psicología jurídica

DISEÑOS
Metodología

Análisis de solicitud hecha por el funcionario judicial: - Historia del caso - Detalle de instrumentos - Métodos y procedimientos - Detalle de resultados - Análisis e interpretación - Conclusiones e informe

Modus operandi

Delitos

Agresiones conyugales

Pruebas periciales

Identificar declaraciones

Formulación y evaluación del problema

Hipótesis

Valoración y comunicación de resultados

Testimonios

Hurto agravado

Protocolos