Categorii: Tot - stockage - consommateurs - irrigation - eau

realizată de mael lopez 13 ani în urmă

479

Nouveau

Nouveau

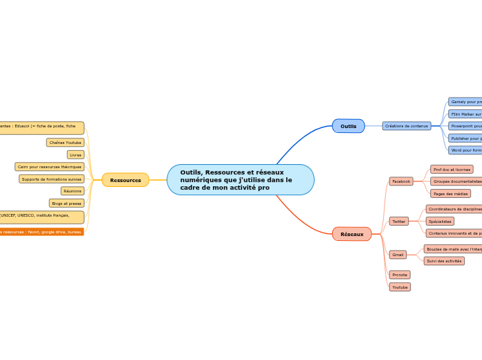
Le manque d'eau dans le MDB

acteurs

53 GL
consommateurs urbains
189 GL
agriculteurs
7720 GL

Solutions

usines
changer les modes d'irrigations
goutte à goutte
Emménagement de stockage Régularisation du débit d'eau
barrage

usages

problèmes

désalinisation