Kategorier: Alla

av Ania Batista för 8 månader sedan

80

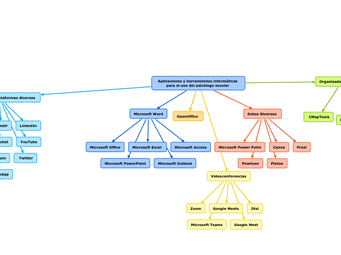
Aplicaciones y herramientas informáticas para el uso del psicólogo escolar

Los psicólogos escolares tienen a su disposición una variedad de aplicaciones y herramientas informáticas que les permiten mejorar su trabajo y comunicación. Estas incluyen software de oficina tradicional como OpenOffice y Microsoft Office, así como herramientas para la creación de presentaciones dinámicas como Powtoon, Pixton, Microsoft PowerPoint, Canva y Prezi.

Aplicaciones y herramientas informáticas para el uso del psicólogo escolar

Aplicaciones y herramientas informáticas para el uso del psicólogo escolar

Videoconferencias

Google Meet
Microsoft Teams
Jitsi
Google Meets
Zoom

Organizadores gráficos

Ect.
Mindomo
CMapTools

Redes sociales y plataformas diversas

WhatsApp
Twitter
Instagram
Blog
YouTube
Snapchat
Pinterest
LinkedIn
Tumblr
Facebook,

OpenOffice

Datos Diversos

Pixton
Powtoon
Prezi
Canva
Microsoft Power Point

Microsoft Word

Microsoft Outlook
Microsoft PowerPoint
Microsoft Access
Microsoft Excel
Microsoft Office