Kategorier: Alla - aggettivo - qualità

av Lorenzo Caboni för 6 årar sedan

587

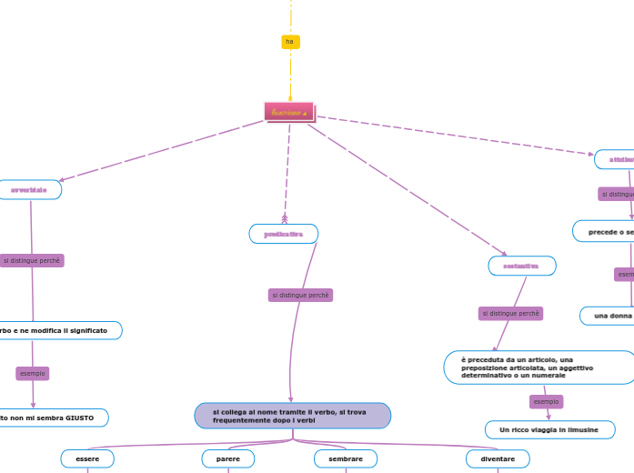
L'ATTRIBUTO

L'ATTRIBUTO

L'ATTRIBUTO

Può essere:

Indispensabile
Accessorio

Ogni nome può essere accompagnato da più attributi.

Gli avverbi e le locuzioni inseriti tra il nome e l'attributo vanno considerati come parte integranti dell'attributo.

Può riferirsi a qualsiasi elemento della proposizione che sia costituito da un nome.

Attributo dell'apposizione
Attributo del nome del predicato
Attributo di un complemento
Attributo del soggetto

Può essere costituito:

Da un participio usato in funzione di aggettivo
Da qualsiasi tipo di aggettivo
Esclamativo
Interrogativo
Numerale
Indefinito
Dimostrativo
Possessivo
Qualificativo

Concorda col nome cui si riferisce nel genere e nel numero.

L'attributo è un aggettivo che accompagna un nome attribuendogli una QUALITA', una CARATTERISTICA, una DETERMINAZIONE.