Kategorier: Alla - istruzione - ricerca - università

av Francesca Del Ferraro för 5 årar sedan

325

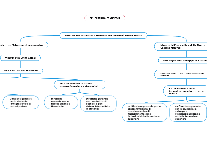
Ministero dell'Istruzione e Ministero dell'Università e della Ricerca

Ministero dell'Istruzione e Ministero dell'Università e della Ricerca

DEL FERRARO FRANCESCA

Ministero dell'Istruzione e Ministero dell'Università e della Ricerca

Ministro dell'Università e della Ricerca: Gaetano Manfredi

Sottosegretario: Giuseppe De Cristofaro
Uffici Ministero dell'Università e della Ricerca

ex Dipartimento per la formazione superiore e per la ricerca

ex Direzione generale per il coordinamento, la promozione e la valorizzazione della ricerca

ex Direzione generale per lo studente, lo sviluppo e l'internazionalizzazione della formazione superiore

ex Direzione generale per la programmazione, il coordinamento e il finanziamento delle istituzioni della formazione superiore

Ministro dell'Istruzione: Lucia Azzolina

Viceministra: Anna Ascani
Uffici Ministero dell'Istruzione

Dipartimento per le risorse umane, finanziarie e strumentali

Direzione generale per i contratti, gli acquisti e per i sistemi informativi e la statistica

Direzione generale per le risorse umane e finanziarie

Dipartimento per il sistema formativo di istruzione e formazione

Direzione generale per lo studente, l'integrazione e la partecipazione

Direzione generale per il personale scolastico

Direzione generale per gli ordinamenti scolastici e la valutazione del sistema nazionale di istruzione

Direzione generale per interventi in materia di edilizia scolastica, per la gestione dei fondi strutturali per l'istruzione e per l'innovazione digitale