Kategorier: Alla - objectifs - engagement - rétroaction - troubles

av Sabrina Robillard för 5 årar sedan

379

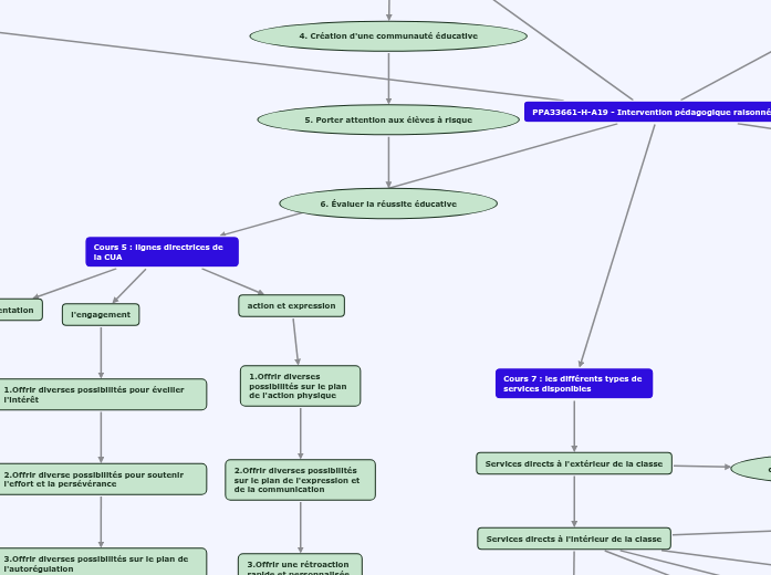
PPA33661-H-A19 - Intervention pédagogique raisonnée 1

PPA33661-H-A19 - Intervention pédagogique raisonnée 1

PPA33661-H-A19 - Intervention pédagogique raisonnée 1

Cours 7 : les différents types de services disponibles

Services directs à l'extérieur de la classe
classes adaptées/ressource
Services directs à l'intérieur de la classe

décloisonnement

looping

redoublement

coenseignement

services complémentaires

TES

orthopédagogue

Cours 6 : les 4 composantes du pouvoir

Par l'apprentissage autorégulé
meilleure gestion

s'adapter

autonomie

transfert des apprentissages

1. Interprétation des exigences de l'activité
s'assurer de comprendre l'activité
2. Objectifs personnels

réalistes ou non

Orientation

3. Stratégies cognitives

connaissances conditionnelles

connaissances procédurales

connaissances déclaratives

4. Stratégies d'autorégulation

autoévaluer

s'ajuster

contrôler

planifier

Cours 5 : lignes directrices de la CUA

action et expression
1.Offrir diverses possibilités sur le plan de l'action physique

2.Offrir diverses possibilités sur le plan de l'expression et de la communication

3.Offrir une rétroaction rapide et personnalisée

l'engagement
1.Offrir diverses possibilités pour éveiller l'intérêt

2.Offrir diverse possibilités pour soutenir l'effort et la persévérance

3.Offrir diverses possibilités sur le plan de l'autorégulation

Représentation
Offrir diverses possibilités sur le plan de la compréhension
Offrir diverses possibilités sur le plan de la langue, des expressions mathématiques
Offrir diverses possibilités sur le plan de la perception

cours 4 : Concepts d'handicap et situation d'handicap

facteurs pouvant influencer une situation d'handicap
habitudes de vie

activités courantes

rôles sociaux

facteurs environnementaux

macrosociétal

mésocommunautaire

micropersonnel

facteurs personnels

facteurs identitaires

système organique

aptitudes

cours 3 : Les difficultés et les troubles d'apprentissage vs les élèves handicapés

déficits
processus cognitifs

socioémotionnels

langagiers

codes de difficultés selon les CS
difficultés d'adaptation
TDA/H
TC
troubles/difficultés d'apprentissage
déficience intellectuelle légère
dysphasie
élèves handicapés
trouble psychopathologique
déficience langagière
déficience intellectuelle sévère
TSA

Cours 2: l'intégration vs l'inclusion

inclusion
10 conditions

1. Valeurs et attitudes

égalité, équité

2. Engagement collectif

enseignant, parent, direction

3. Accès et groupement

groupe hétérogène

4. Qualité de l'enseignement

suivi, rétroactions

5. Différenciation pédagogique

selon les besoins

6. Adaptation et modification

tenir compte des limites

7. Soutien à l'élève

8. Législation et ressources

qualité et quantité

9. Collaboration

spécialistes et famille

10. Formation

inclusion et pratiques efficaces

individualisation de l'enseignement
temps plein
différentiation pédagogique selon besoins
intégration
normalisation optimum de l'expérience scolaire de l'élève
4 niveaux

1. Intégration administrative

même loi

2. Intégration physique

même classe ou école

3. Intégration sociale

contact avec les autres

4. Intégration scolaire à temps plein ou partiel

dans classe régulière ou spécialisée

remise en question des classes spéciales
duplication des services : $$$

cours 1 : les élèves EHDAA

histoire/politiques
Politique de l'adaptation scolaire (1999)

6 voies

1.prévention et adaptation rapide

2. Adaptation des services

3. Organisation des services selon les besoins

4. Création d'une communauté éducative

5. Porter attention aux élèves à risque

6. Évaluer la réussite éducative

Loi sur l'instruction publique (1989)

intégration scolaire

Création de l'OPHQ (1978)

valorisation des rôles

intégration sociale

Rapport Copex (1976): système cascades

niveau 1 (régulier) à 8 (service le plus spécialisé