Kategorier: Alla

av Nohelia Rodríguez för 4 årar sedan

346

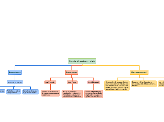
Teoría Constructivista

La teoría constructivista se centra en la construcción del conocimiento por parte del estudiante, tomando en cuenta sus ideas previas y estilos de aprendizaje. Esta teoría destaca la importancia de la motivación en la consecución de objetivos, y se apoya en la interacción del individuo con su entorno para fomentar el aprendizaje.

Teoría Constructivista

Teoría Constructivista

This mind map will help you to easily prepare the next training session for your trainees.

¿Qué comprende?

Sort out the groups in need of training, then assign the trainers for each group.

Los estudiantes son entes activos en su proceso
Se apoya y dirige al estudiante a la construcción del conocimiento. Mediador
Construcción de los aprendizajes por la interacción del individuo con su medio ambiente; de las formas propias de pensar y de la forma en que se interpreta la información.

Precursores

Having a strong training team is very important. These speakers will ensure a good outcome.

Write down their details here; also, you can add a checkmark next to the names of people who are available for the training.

Available

David Ausubel
Enseña por exposición. promueve el aprendizaje significativo en lugar del aprendizaje de memoria.
Jean Piaget
Atributos principales: organización y adaptación. Formada por estructuras y esquemas de conocimiento.
Lev Vygotsky
Enfatiza en la influencia de los contextos sociales y culturales.

Add the company name.

Importancia

Usually, training budgets come from the leadership however, in some cases, you can try to look for sponsors as well.

Se toman en cuenta:
La motivación para el logro de los objetivos.
Variedad de estilos de aprendizaje.
Las ideas previas.