Kategorier: Alla - bioética - ilustración - autonomía - derechos

av Fiorella Iannitto för 3 årar sedan

193

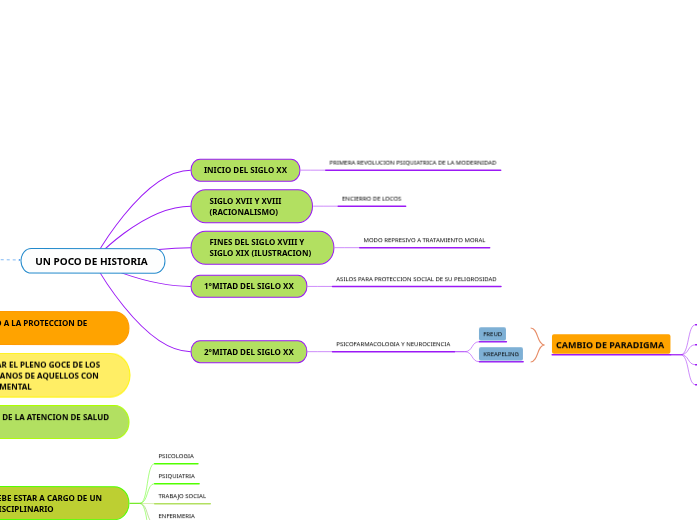
UN POCO DE HISTORIA

UN POCO DE HISTORIA

¿COMO SE DEFINE SALUD MENTAL?

PROCESO DETERMINADO POR COMPONENTES HISTORICOS, SOCIOECONOMICO, CULTURALES, BIOLOGICOS Y PSICOLOGICOS

SE APARTA DE UN ENFOQUE AISLADO DEL INDIVIDUO CENTRADO PUNTUALMENTE EN SU PATOLOGIA PSIQUIATRICA

LEY DE SALUD MENTAL 26.657

MODALIDAD VOLUNTARIA

IGUALDAD DE PROFESIONALES EN CUANTO A CONDICIONES PARA OCUPAR LOS CARGOS

CONSENTIMIENTO INFORMADO

MANTENIMIENTO DEL ENTORNO FAMILIAR, SOCIAL Y COMUNITARIO

PROCESO DE ATENCION FUERA DEL AMBITO DE INTERNACION HOSPITALARIO

LA ATENCION DEBE ESTAR A CARGO DE UN EQUIPO INTERDISCIPLINARIO

TERAPIA OCUPACIONAL
ENFERMERIA
TRABAJO SOCIAL
PSIQUIATRIA
PSICOLOGIA

MEJORAMIENTO DE LA ATENCION DE SALUD MENTAL

BUSCA ASEGURAR EL PLENO GOCE DE LOS DERECHOS HUMANOS DE AQUELLOS CON PADECIMIENTO MENTAL

LEY DE DERECHO A LA PROTECCION DE SALUD MENTAL

CAMBIO DE PARADIGMA

RIESGOS DE INSTITUCIONALISMO

AUTONOMIA DEL PACIENTE

BIOETICA

REVALORIZACION DE LOS DERECHOS HUMANOS

UN POCO DE HISTORIA

2°MITAD DEL SIGLO XX

PSICOFARMACOLOGIA Y NEUROCIENCIA
KREAPELING
FREUD

1°MITAD DEL SIGLO XX

ASILOS PARA PROTECCION SOCIAL DE SU PELIGROSIDAD

FINES DEL SIGLO XVIII Y SIGLO XIX (ILUSTRACION)

MODO REPRESIVO A TRATAMIENTO MORAL

SIGLO XVII Y XVIII (RACIONALISMO)

ENCIERRO DE LOCOS

INICIO DEL SIGLO XX

PRIMERA REVOLUCION PSIQUIATRICA DE LA MODERNIDAD