Metabuscadores 思维导图 - 公共图库

探索我们广泛的metabuscadores思维导图公共集合,这些思维导图由世界各地的Mindomo用户创建。在这里,你可以找到所有与metabuscadores相关的公开图表。你可以通过查看这些示例获得一些灵感。有些图表还允许你复制和编辑。这种灵活性使您可以将这些思维导图用作模板,从而节省时间,并为您的工作提供一个强有力的起点。一旦你公开了自己的图表,你就可以为本图库贡献自己的图表,你也可以成为其他用户的灵感来源,并在这里得到介绍。

COMO ORGANIZAR LAS HERRAMIENTAS TIC
Angela Mabel Mora Hortua

COMO ORGANIZAR LAS HERRAMIENTAS TIC

由Angela Mabel Mora Hortua

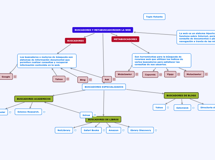
Buscadores y navegadores
Soledad Soria

Buscadores y navegadores

由Soledad Soria

ESTRATEGIAS DE BÚSQUEDA
elena belda

ESTRATEGIAS DE BÚSQUEDA

由elena belda

MOTOR DE BUSQUEDA
Rosario Espinoza Nuñez

MOTOR DE BUSQUEDA

由Rosario Espinoza Nuñez

Conceptos Generales Internet
Yali Florez

Conceptos Generales Internet

由Yali Florez

Aplicaciones Informaticas
Leonardo Mero

Aplicaciones Informaticas

由Leonardo Mero

Estrategia de Búsqueda
Ignacio Monclus

Estrategia de Búsqueda

由Ignacio Monclus

Organigrama
Francisco Galvis

Organigrama

由Francisco Galvis

Herramientas TIC
Cindy Coyag

Herramientas TIC

由Cindy Coyag

BUSCADORES, METABUSCADORES Y DIRECTORIOS WEB. (Diana Marcela Parra Contreras ID: 788418)
Marisol Garcia

BUSCADORES, METABUSCADORES Y DIRECTORIOS WEB. (Diana Marcela Parra Contreras ID: 788418)

由Marisol Garcia

Buscadores y Metabuscadores, Sebastian Pico, Franklin Pico-2 "B I"
Sebastian Pico

Buscadores y Metabuscadores, Sebastian Pico, Franklin Pico-2 "B I"

由Sebastian Pico

CONCEPTOS GENERALES DE INTERNET Y SUS HERRAMIENTAS APLICADAS
Ivan Alvarez

CONCEPTOS GENERALES DE INTERNET Y SUS HERRAMIENTAS APLICADAS

由Ivan Alvarez

BUSCADORES METABUSCADORES Y SUS CARACTERISTICAS
Gael Enrique

BUSCADORES METABUSCADORES Y SUS CARACTERISTICAS

由Gael Enrique

conceptos basicos de internet
angie leal

conceptos basicos de internet

由angie leal

YumengYang CALSI2013-2014 Taller tecnologícos
simon yang

YumengYang CALSI2013-2014 Taller tecnologícos

由simon yang

COMO ORGANIZO LAS HERRAMIENTAS TIC?...
RICKELMER DIAZ

COMO ORGANIZO LAS HERRAMIENTAS TIC?...

由RICKELMER DIAZ

Metabuscadores
Luis Eduardo SALGADO MENDIGANA

Metabuscadores

由Luis Eduardo SALGADO MENDIGANA

Motor de buscadores
Mario RIncòn Hernadez

Motor de buscadores

由Mario RIncòn Hernadez

mapa conceptual meta buscadores
jhonnatan acosta

mapa conceptual meta buscadores

由jhonnatan acosta

Buscadores Y Directorios Wed
luisa cardona

Buscadores Y Directorios Wed

由luisa cardona

Diagrama (Buscadores)
Carlos Alfredo Pinto Hernández

Diagrama (Buscadores)

由Carlos Alfredo Pinto Hernández

Barreras para la informacion
Daniel Matias

Barreras para la informacion

由Daniel Matias

Fundamentos de las tic
carla mariana

Fundamentos de las tic

由carla mariana

buscadores y metabuscadores
luis carlos rodriguez

buscadores y metabuscadores

由luis carlos rodriguez

sobre los buscadores web
Leonardov Aragrev

sobre los buscadores web

由Leonardov Aragrev

ESTRATEGIAS DE BÚSQUEDA
María Ángeles Toledo Lillo

ESTRATEGIAS DE BÚSQUEDA

由María Ángeles Toledo Lillo

buscadores
Karina Nuñez Hernandez

buscadores

由Karina Nuñez Hernandez

Herramientas de Búsqueda Web.
Sergio Londoño

Herramientas de Búsqueda Web.

由Sergio Londoño

Buscadores, Metabuscadores y Directorios Web
Edwin Valderrama

Buscadores, Metabuscadores y Directorios Web

由Edwin Valderrama

Motores de búsqueda geográficos
javier Saldaña

Motores de búsqueda geográficos

由javier Saldaña

Informática Social Avanzada Miguel
Victor Hugo Martin S

Informática Social Avanzada Miguel

由Victor Hugo Martin S

Herramientas TIC´S
izneon 1

Herramientas TIC´S

由izneon 1

BUSCADORES METABUSCADORES Y SUS CARACTERISTICAS
Daniela Castillo

BUSCADORES METABUSCADORES Y SUS CARACTERISTICAS

由Daniela Castillo

Buscadores y Metabuscadores en la Web
Cindy Ramos Padilla

Buscadores y Metabuscadores en la Web

由Cindy Ramos Padilla

Buscadores WEB.
John Caballero Rios

Buscadores WEB.

由John Caballero Rios

Operadores de busqueda
ManueL Bravo

Operadores de busqueda

由ManueL Bravo

Organigrama arbol
Lola Arroyo

Organigrama arbol

由Lola Arroyo

Herramientas Tic
(tecnologia de la informacion y la comunicacion).
Gabriel Arzuza

Herramientas Tic (tecnologia de la informacion y la comunicacion).

由Gabriel Arzuza

¿Cómo buscar información electrónica?
keyla Porras

¿Cómo buscar información electrónica?

由keyla Porras

TIPOS DE HERRAMIENTAS TIC
sandra catalina sanchez amaya

TIPOS DE HERRAMIENTAS TIC

由sandra catalina sanchez amaya

Motors de busca
Jordi Martínez Gil

Motors de busca

由Jordi Martínez Gil

BÚSCADORES WEB Y CLASIFICACIÓN
Imedaline alexia lopez

BÚSCADORES WEB Y CLASIFICACIÓN

由Imedaline alexia lopez

Búsqueda de información en la web
Miguel Ángel

Búsqueda de información en la web

由Miguel Ángel

prueba
jorge baez

prueba

由jorge baez

buscadores y metabuscadores
luis carlos rodriguez

buscadores y metabuscadores

由luis carlos rodriguez

MOTORES DE BÚSQUEDA EN LA WEB
ana maria gomez

MOTORES DE BÚSQUEDA EN LA WEB

由ana maria gomez

Fundamentos en buscadores
VIVIANA MARCELA ESQUIVEL ROMERO

Fundamentos en buscadores

由VIVIANA MARCELA ESQUIVEL ROMERO

WEB Y SUS HERRAMIENTAS
Wilson Londoño

WEB Y SUS HERRAMIENTAS

由Wilson Londoño

BUSQUEDA DE INFORMACIÓN EN INTERNET
Brith Roth

BUSQUEDA DE INFORMACIÓN EN INTERNET

由Brith Roth

Metabuscadores
Valeria Abigail Chalen Coronel

Metabuscadores

由Valeria Abigail Chalen Coronel

Base personal de conocimiento
keyla Porras

Base personal de conocimiento

由keyla Porras

MAPA UNIDAD TRES
Angela Maria Molina Castro

MAPA UNIDAD TRES

由Angela Maria Molina Castro

Publicación de Páginas WEB
Carlos Diaz

Publicación de Páginas WEB

由Carlos Diaz

HERRAMIENTAS DE APLICACION
MIGUEL ÁNGEL GERÓNIMO RODRÍGUEZ

HERRAMIENTAS DE APLICACION

由MIGUEL ÁNGEL GERÓNIMO RODRÍGUEZ

buscadores especializados
diego efrain garcia

buscadores especializados

由diego efrain garcia

BUSQUEDAS EFECTIVA DE INFORMACION.
sandra lucia estacio hurtado

BUSQUEDAS EFECTIVA DE INFORMACION.

由sandra lucia estacio hurtado

BUSCADORES Y MEABUSCADORES
KEILA MENDOZA

BUSCADORES Y MEABUSCADORES

由KEILA MENDOZA

TEGNOLOGIAS DE LA INFORMACION Y COMUNICACION
LANDIZ ARAMENDIZ HERRERA

TEGNOLOGIAS DE LA INFORMACION Y COMUNICACION

由LANDIZ ARAMENDIZ HERRERA

Buscadores de información en la Web
Paula Solanas

Buscadores de información en la Web

由Paula Solanas

HERRAMIENTAS DE BUSQUEDA
Sol guignet

HERRAMIENTAS DE BUSQUEDA

由Sol guignet

Motores de búsqueda geográficos
Sebastiana Miranda

Motores de búsqueda geográficos

由Sebastiana Miranda

motor de búsqueda
SANCHEZ RODRIGUEZ BRAYAN STIVEN

motor de búsqueda

由SANCHEZ RODRIGUEZ BRAYAN STIVEN

COMPRA ON LINE DE BILLETES AÉREOS
Isabel Serrano

COMPRA ON LINE DE BILLETES AÉREOS

由Isabel Serrano

COMO SE ORGANIZAN LAS HERRAMIENTAS TIC
JAIDER AISLANT RIOS

COMO SE ORGANIZAN LAS HERRAMIENTAS TIC

由JAIDER AISLANT RIOS

COMO ORGANlZO LAS HERRAMIENTAS TIC
Yasmin Diaz

COMO ORGANlZO LAS HERRAMIENTAS TIC

由Yasmin Diaz

BÚSCADORES WEB Y CLASIFICACIÓN
Imedaline alexia lopez

BÚSCADORES WEB Y CLASIFICACIÓN

由Imedaline alexia lopez

Herramientas Tecnológicas Sistemas
Oscar Velandia

Herramientas Tecnológicas Sistemas

由Oscar Velandia

HERRAMIENTAS TECNOLOGICAS SISTEMAS
Robín Nazate

HERRAMIENTAS TECNOLOGICAS SISTEMAS

由Robín Nazate