Multitarea 思维导图 - 公共图库

探索我们广泛的multitarea思维导图公共集合,这些思维导图由世界各地的Mindomo用户创建。在这里,你可以找到所有与multitarea相关的公开图表。你可以通过查看这些示例获得一些灵感。有些图表还允许你复制和编辑。这种灵活性使您可以将这些思维导图用作模板,从而节省时间,并为您的工作提供一个强有力的起点。一旦你公开了自己的图表,你就可以为本图库贡献自己的图表,你也可以成为其他用户的灵感来源,并在这里得到介绍。

sistemas operativos móviles.
Nicole Cedeño

sistemas operativos móviles.

由Nicole Cedeño

Evolución histórica de los sistemas operativos
Miriam Valdez

Evolución histórica de los sistemas operativos

由Miriam Valdez

Hardware y Software
Juan Varon

Hardware y Software

由Juan Varon

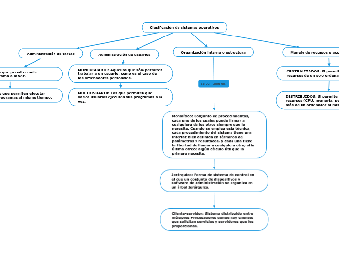
Clasificación de los sistemas operativos
Madelyn Torres

Clasificación de los sistemas operativos

由Madelyn Torres

EVOLUCIÓN DE WINDOWS
evelyn lopez

EVOLUCIÓN DE WINDOWS

由evelyn lopez

procesador
Luis Manuel Godoy

procesador

由Luis Manuel Godoy

Dispositivos Electrónicos Inteligentes
Octavio Izquierdo

Dispositivos Electrónicos Inteligentes

由Octavio Izquierdo

SIMULACIÓN DE SISTEMAS DE EVENTOS DISCRETOS
Sharonsito Escobar

SIMULACIÓN DE SISTEMAS DE EVENTOS DISCRETOS

由Sharonsito Escobar

CLASES DE SISTEMA OPERATIVO
Helen Natalia Bedoya

CLASES DE SISTEMA OPERATIVO

由Helen Natalia Bedoya

linus torvalds
gabriela jones

linus torvalds

由gabriela jones

textos electrónicos
jhon navarro

textos electrónicos

由jhon navarro

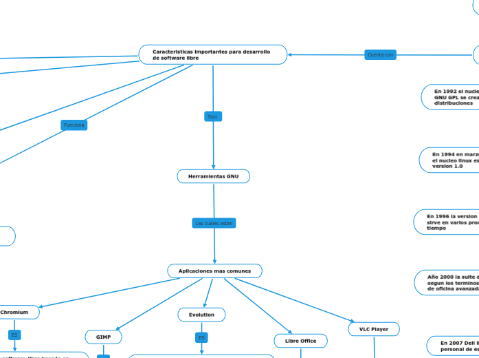
Mapa mental GNU LINUX
MaxtorLeyends Pc

Mapa mental GNU LINUX

由MaxtorLeyends Pc

SISTEMAS OPERATIVOS-GRUPO1 JORGE DURAN/JOYNER ORTEGA
MouseGun MouseGun

SISTEMAS OPERATIVOS-GRUPO1 JORGE DURAN/JOYNER ORTEGA

由MouseGun MouseGun

CLASIFICACION DE UN SISTEMA OPERATIVO
keyla acosta

CLASIFICACION DE UN SISTEMA OPERATIVO

由keyla acosta

Historia de los sistemas operativos
Ladislao Perez Hdz

Historia de los sistemas operativos

由Ladislao Perez Hdz

MapaMental
Brayan Mesias

MapaMental

由Brayan Mesias

Jorge Criollo Sistemas operativos
JORGE ALEXANDER CRIOLLO PERALTA

Jorge Criollo Sistemas operativos

由JORGE ALEXANDER CRIOLLO PERALTA

Nativos digitales y modelos de aprendizaje
Carmen Perez

Nativos digitales y modelos de aprendizaje

由Carmen Perez

El Estudiante Digital Aspectos Cognitivos - Dolors Reig
LilZul Surachi

El Estudiante Digital Aspectos Cognitivos - Dolors Reig

由LilZul Surachi

New Map
Dora Inés Orduz Hurtado

New Map

由Dora Inés Orduz Hurtado

la tic, s
diego de castro

la tic, s

由diego de castro

HISTORIA Y METODOS EN PSICOLOGIA COGNITIVA
Fernanda Pineda

HISTORIA Y METODOS EN PSICOLOGIA COGNITIVA

由Fernanda Pineda

SISTEMAS OPERATIVOS DEFINICIÓN TIPOS                   _UNAD _JORGE ACEVEDO
jorge acevedo

SISTEMAS OPERATIVOS DEFINICIÓN TIPOS _UNAD _JORGE ACEVEDO

由jorge acevedo

Características y diferencias de los tipos de un sistema operativo
Lorena otero

Características y diferencias de los tipos de un sistema operativo

由Lorena otero

Los jóvenes en la era de la hiperconectividad
Luis cisneros palacios

Los jóvenes en la era de la hiperconectividad

由Luis cisneros palacios

FUNCIONES DE ANDROID
Paula Andrea Buitrago

FUNCIONES DE ANDROID

由Paula Andrea Buitrago

Organigrama arbol
kirito Velázquez

Organigrama arbol

由kirito Velázquez

SISTEMA OPERTIVO
erika vicaña mayhua

SISTEMA OPERTIVO

由erika vicaña mayhua

windows11-nathalieguerrero7m
Guerrero Guerrero

windows11-nathalieguerrero7m

由Guerrero Guerrero

Clasificación y estructuras de los sistemas operativos actuales
EDUARDO TENETIC AYALA CUETO

Clasificación y estructuras de los sistemas operativos actuales

由EDUARDO TENETIC AYALA CUETO

GNU/LINUX
RENE ORTIZ

GNU/LINUX

由RENE ORTIZ

sistema computacional elementos fundamentales
Saul Saucedo

sistema computacional elementos fundamentales

由Saul Saucedo

Tema 2 Sistemas Operativos by adrilopez
Adrián López Galán

Tema 2 Sistemas Operativos by adrilopez

由Adrián López Galán

SISTEMA OPERATIVO_Adis Perez
ADIS PEREZ

SISTEMA OPERATIVO_Adis Perez

由ADIS PEREZ

Punto1_SistemasOperativos
Daniel Amado

Punto1_SistemasOperativos

由Daniel Amado

SISTEMA ANDROID
carlos viz

SISTEMA ANDROID

由carlos viz

Principios Basicos de Windows 7
Hector Perez

Principios Basicos de Windows 7

由Hector Perez

Central tema
Angelo Muisin

Central tema

由Angelo Muisin

New Map
Fernando Gamboa

New Map

由Fernando Gamboa

los sistema operativo
Yulisneika Lopez

los sistema operativo

由Yulisneika Lopez

 Orquestación y/o Activación Cerebral Durante La Exposición a Estímulos Digitales.
Jairo Vásquez

Orquestación y/o Activación Cerebral Durante La Exposición a Estímulos Digitales.

由Jairo Vásquez

Sistema operativo Paula Camet.
Paula Camet

Sistema operativo Paula Camet.

由Paula Camet

La era digital se divide en
Anahi Benavides

La era digital se divide en

由Anahi Benavides

Sistema 0perativo...
EstheFaNiia Cuastumal

Sistema 0perativo...

由EstheFaNiia Cuastumal

SGMR_MC_TIC
Getsemaní MR

SGMR_MC_TIC

由Getsemaní MR

Sistema operativo Laura Ferrari
Laura Ferrari

Sistema operativo Laura Ferrari

由Laura Ferrari

FUNCIONES DE ANDROID
Diego Umaña

FUNCIONES DE ANDROID

由Diego Umaña

Sistemas 0perativos
Joe Elnadez

Sistemas 0perativos

由Joe Elnadez

Nativo Digital
Johan Herrera

Nativo Digital

由Johan Herrera

EL IMPACTO DE LAS NUEVAS TECNOLOGÍAS Y LAS NUEVAS FORMAS DE RELACIÓN EN EL DESARROLLO
Lizeth Gonzalez

EL IMPACTO DE LAS NUEVAS TECNOLOGÍAS Y LAS NUEVAS FORMAS DE RELACIÓN EN EL DESARROLLO

由Lizeth Gonzalez

Clasificaciones Sistema Operativo
Víctor Manuel Fernández Arena

Clasificaciones Sistema Operativo

由Víctor Manuel Fernández Arena

FERNEY mapa conceptual sistema operativo (1) - copia (1)
ferney solano

FERNEY mapa conceptual sistema operativo (1) - copia (1)

由ferney solano

LINUX OS
Cleiver Jiménez

LINUX OS

由Cleiver Jiménez

inmigrantes y nativos digitales
Jesús Alexis Pernía

inmigrantes y nativos digitales

由Jesús Alexis Pernía

Sample Mind Map
Valeria Mosquera

Sample Mind Map

由Valeria Mosquera

historia de los sistema operativos
yefferson ferreira

historia de los sistema operativos

由yefferson ferreira

Principios de Windows 7
luis fernando hernandez silva

Principios de Windows 7

由luis fernando hernandez silva

Sistema Operativo. Susana Mendoza, Natia Rovetta
Natia Rovetta

Sistema Operativo. Susana Mendoza, Natia Rovetta

由Natia Rovetta

Nativo digital e inmigrante digital
Ana Liz Bogado Roa

Nativo digital e inmigrante digital

由Ana Liz Bogado Roa

web: 1.0, 2.0, 3.0
itzel daana corona hernandez

web: 1.0, 2.0, 3.0

由itzel daana corona hernandez

Sistemas Operativos Importantes que existieron a través de la Historia
Gloria Guarquex

Sistemas Operativos Importantes que existieron a través de la Historia

由Gloria Guarquex

Clasificación de los S.O.
Héctor Cordero Bocanegra

Clasificación de los S.O.

由Héctor Cordero Bocanegra

LA ERA DIGITAL. NUEVOS DESAFÍOS EDUCATIVOD
Rosa Jaramillo

LA ERA DIGITAL. NUEVOS DESAFÍOS EDUCATIVOD

由Rosa Jaramillo

GNU Linux
Wilton Calvo Barrios

GNU Linux

由Wilton Calvo Barrios

Versiones de Android y características de sus API´S
Valeria Domínguez

Versiones de Android y características de sus API´S

由Valeria Domínguez

WINDOWS APPLE LINUX
Arturo Martinez Martinez

WINDOWS APPLE LINUX

由Arturo Martinez Martinez

versiones de android y características de sus API´S
carlos montes

versiones de android y características de sus API´S

由carlos montes

Unidad 2. Sistemas operativos: Windows 10 Profesional
Jorge Ruiz

Unidad 2. Sistemas operativos: Windows 10 Profesional

由Jorge Ruiz