类别 全部 - inclusión - colaboración - educación - derechos

作者:Anthony chungana 4 年以前

690

El Concepto de Inclusión como Categoría en Evolución

El Concepto de Inclusión como Categoría en Evolución

generado por

cambios de los mecanismos de acceso a la escuela

cambios demograficos por inmigración

El Concepto de Inclusión como Categoría en Evolución

Inclusión Social

Exclusión social

"proceso multidimensional y multifactorial que impide sistemáticamente el acceso tanto de individuos como de grupos a derechos sociales que se pueden dar en cualquier ámbito de la sociedad" (p. 4).

Pluridimensional y multifactorial

La dimensión económico-material: proceso productivo y de distribución de los recursos. La dimensión político institucional: del Estado y lo público. La dimensión cultural: dinámica de identidades.

Integración e Inclusión

en la sociedad o en un ámbito de ella necesariamente existe exclusión y que se debe respoder a ello.

La esfera del Estado (o de producción de derechos), la esfera económica (o de producción de valor) y la esfera social (o de producción de relaciones sociales intrapersonales) p. 7

"sentido de participación, en el cual se reconoce que el grupo excluido está siendo incluido” (p. 6)

Justicia con equidad participativa: para que las identidades sean reconocidas tal y como son para que su participación sea con equidad.

Contexto educativo no excluyente, no discriminatorio y embebido de diversidad social desde el respeto.

"para convivir con la diversidad de su alumnado, atender sus múltiples necesidades de aprendizaje y favorecer entornos de integración social y cultural que suponen escenarios de interculturalidad y mixtura social" (p. 4).

"Como las clases sociales, las etnias, la diversidad sexual, las nacionalidades y los estilos de aprendizaje del individuo" (p. 4)

La mixtura social

"beneficios ciudadanos y de formación democrática al favorecer espacios escolares diversos socialmente y abiertos a la pluralidad de experiencias humanas de una colectividad" (p. 5)

"Configurar escenarios de diversidad social real para convivir con menos prejuicios, estereotipos y con mayor respeto" (p. 5).

Concepto integral que involucra la educación para "enfrentar la exclusión y segmentación social y [crear] sociedades más inclusivas y democráticas” (p. 2 )

Inclusión social

"La atención a grupos considerados prioritarios, por estar viviendo en situación social desventajosa, en estado de vulneración, discriminación o inequidad" (p. 5).

Inclusión educativa

Igualdad de oportunidades en "el ingreso, la permanencia, currículum, metodologías y evaluaciones" (p. 4)

La educación superior

"Igualar las oportunidades, erradicar las discriminaciones y potenciar las manifestaciones de cada particularidad, siendo el eje el reconocimiento de lo diverso" (p. 5).

Principios que sustentan la inclusión

Imperativo ético basado en el respeto, la tolerancia y la justicia social. Principio universal de inclusión

Inclusión en la educación superior

Normativas de acceso para personas discapacitadas, programas especiales de acceso, permanencia y acompalamiento permanente.

Educación Inclusiva

Segregación

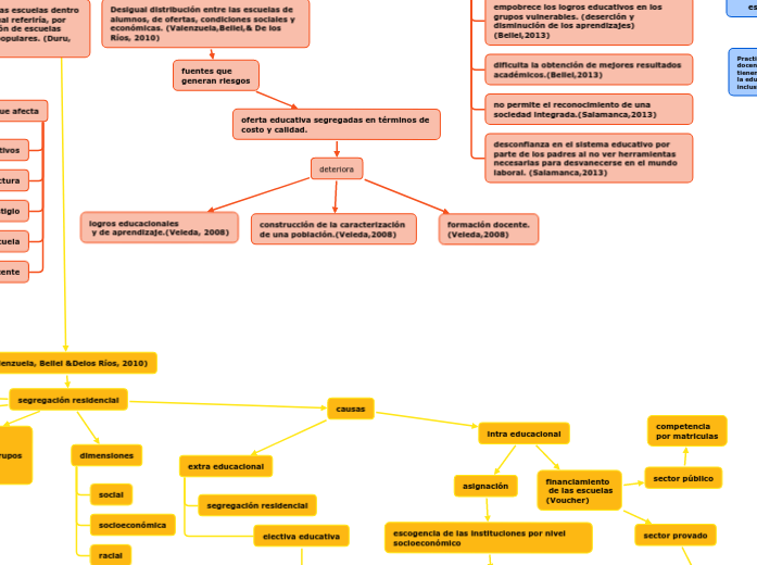
(Valenzuela, Bellei &Delos Ríos, 2010)
segregación residencial

intra educacional

financiamiento de las escuelas (Voucher)

sector público

competencia por matriculas

sector provado

financiamiento compartido

asignación

escogencia de las instituciones por nivel socioeconómico

autoridad de aceptación y expulsión

extra educacional

electiva educativa

preferencia de los padres sobre las escuelas

segregación cultural

efectos negativos

logro escolar de las personas.

disminución de actividad educativa

dimensiones

racial

socioeconómica

social

ausencia de interacción entre grupos sociales y una dimensión geográfica referida a la desigual distribución de grupos en un espacio físico determinado. (Rodriguez 2001)

sector educativo

comunidades con menos recursos

políticas educacionales y la posibilidad de aplicar programas exitosos de mejoramiento escolar.(p.212)

vulnerabilidad colectiva

exclusión y desintegración crónica

las expectativas a la garantía de cobertura o acceso. (p. 212)

efecto par

experienca educacional

convivencia e interacción entre alumnos

recursos educativos

igualdad de oportunidades en el logro de objetivos academicos entre los alumnos.

calidad y riqueza de la experiencia formativa de los alumnos, en sus aspectos cívicos y de integración escolar. (p. 212)

diferencia distributiva de diversos grupos sociales entre distintas unidades de organización y/o asociadas a un determinado y territorio o zona geográfica.(James & Taeuber, 1985)

causas

selección inversa o negativa

modelos de diferenciación escolar

inmigración

favorecimiento a las familias con mejor estructura social.

desregulación escolar o flexibilización de los procesos de matrícula.

afecta

eficacia y equidad institucional

familias

alumnos

casi mercado educativo

combinación de la tendencia a la mercantilización con procesos educativos de central publica.

generalización de mecanismos de autonomía de los centro públicos y provados en la definición de currículo.

presencia del sector privado en gestión, provisión y evaluación de una parte significativa de la oferta educativa.

implementación de sistemas de financiación centrada en la demanda.

la existencia de una red escolar diversificada y de competencia.

Dimensiones

segregación social

separación del alumnado por su origen social.

segregación académica

derecho a la libre elección de los centros públicos y privados

agrupación de los alumnos por parte de los centros y la existencia de opciones de secciones reservadas a los mejores alumnos.

distinción de centros educativos, segun el nivel de competencia por medio de sus alumnos.

institucionalizar por la existencia de trayectorias de escolarización establecidas con base en la diferencia del nivel escolar de los alumnos.

discriminación por niveles de competencias escolares.

segregación étnica

Xenofobia y xenofilia.

desigualdad de espectativas

restringir a la población étnica la obtención de su titulación.

segregación por sexo

discriminación de género en el trato y en la orientación intelectual, moral y profesional.

segregación
Modelos casi-mercados

su articulación en la educación (Alegre, Benito y Gonzales,2018)

Flexibilización de la asignación escolar por proximidad.

modelo de la libre elección.

modelo de la elección restringida

modelo regulativo de la diversificación no forzada

modelo regulativo de diversificación forzada

La diversificación de la oferta pública y autonomía del centro.

Programa de voucher o cheque escolar

Educación Colombiana

financiamiento público en las escuelas privadas.

Desigualdad o desequilibrio

Distribución desigual de las escuelas dentro de espacios urbanos,lo cual referiría, por ejemplo, a la concentración de escuelas técnicas en los sectores populares. (Duru, Bellat,2004)

dimensiones que afecta

cuerpo docente

Tamaño de la escuela

Prestigio

Infraestructura

Calidad de los servicios educativos

Desigual distribución entre las escuelas de alumnos, de ofertas, condiciones sociales y económicas. (Valenzuela,Bellei,& De los Ríos, 2010)

fuentes que generan riesgos

oferta educativa segregadas en términos de costo y calidad.

deteriora

formación docente. (Veleda,2008)

logros educacionales y de aprendizaje.(Veleda, 2008)

construcción de la caracterización de una población.(Veleda,2008)

Causas

discriminación por admisión

religión

Asociada con los antecedentes sociales o étnicos de los alumnos.

Desempeño escolar

La elección de establecimiento educativo por parte de los padres motivados por factores étnicos y sociales.

Efecto de las tendencias demográficas y la segregación residencial.

consecuencias

desconfianza en el sistema educativo por parte de los padres al no ver herramientas necesarias para desvanecerse en el mundo laboral. (Salamanca,2013)

no permite el reconocimiento de una sociedad integrada.(Salamanca,2013)

dificulta la obtención de mejores resultados académicos.(Bellei,2013)

empobrece los logros educativos en los grupos vulnerables. (deserción y disminución de los aprendizajes)(Bellei,2013)

Disminuye la calidad de la formación de los alumnos. (Bellei,2013)

Inclusión

Objetivo de la inclusión
Asegurar una educación de calidad para todos los/ las estudiantes
Subtopic
Implicaciones de la inclusión
cambio de paradigma

Se hace brindando oportunidades al amplio espectro de necesidades de los estudiantes

Mejorar la calidad de la inclusión educativa

"La educación debe acoger a todas las personas independiente de su condición, pues todas son sujeto de derecho universal" (p. 11)

Repensar la inclusión

Esta es la oportunidad para repensar la escuela, creando mas trabajo colaborativo entre la familia y escuela y de esta manera generaremos comunidad inclusiva de verdad.

Problemas de equidad identificados en la escuela
Fuera de la escuela

diferentes contextos sociales, políticos, religiosos, económicos

Entre la escuela

Jerarquía, fomentar la desigualdad, amplio abanico de factores

Dentro de las escuelas

Practicas docentes que ni tienen en cuenta la educación inclusiva