Kategorier: Alle - industria - residuos - tratamientos - proceso

af Thomas Nuñez 4 år siden

374

agua residuales

agua residuales

en

agua blancas: provenientes de los sistemas de enfriamiento

Agua negras: son las provenientes de efluentes cloacales

agua grises: a los efluentes liquidos vertidos por las industrias

agua residuales

agua contaminadas

tratamniento u operaciones
que se utilizan

Revalonizacion

verdadero controlado

prevencion

relleno sanitario

Incenieacion

Reciclaje

son

importantes prevenir cualquier tipode contaminacion

los
CONTAMINANTES

PUEDEN SER

especificos: son los metalicos,eutrofizacion detergentes agroquimicos ferlizantes,pesticidas.

Biologicos : bacterias hongos levaduras virus,algas parasitos.

Quimicos: pueden ser organicos (hidratos de carbono,aceite,grases ,pesticidas

FISICOS:Calor,color,solidos en suspension

consiste
en modificacion intencional o accidental de la calidad de agua haciendo la impropia o peligrosa para el consumo humano.

tratamiento de enfluentes

las aguas usadas,domesticas urbanas y los residuos liquidos industriales o minero eliminados,o las agua que se mezclaron con los anteriores .

AGUA RESIDUALES

las operaciones en el
tratamiento

tratamiento opicionales/especificos

tratamiento secundario

pretatamiento

Son
cualquier tipo agua cuya calidad se vio afectada por influencia antropogenica
su
composicion

sera especificada segun

el metodo de produccion

el tipo de industria

producen
RESIDUOS DE LAS INDUSTRIAS DE PROCESOS

SON

Las materias generadas em las actividades de produccion y de consumo que no han alcanzado en el contexto em el que producen ningun valor economico

Residuos organicos

residuos peligrosos

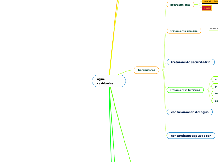
tratamientos

contaminantes puede ser
especificos: metalicos,etc
biologicos: biodesgrabilidad
quimicos :organicos e inorganicos
fisicos; color,olor,etc
contaminacion del agua
esto consiste en una modificacion interciional o accidental de la calidad del agua
tratamientos terciarios
absorcion con carbon activado
intercambio ionico
proceso de membrana
arrastre con vapor de agua
tratamiento secundadrio
tratamientos mixtos
anaerobios
aerobios
tratamiento primario
tenemos

decantancion y filtracion

coagulacion-floculacion

neutralizacion

homogenizacion de efluentes

filtrado

pretratamiento
cribado
separacion de fases

Tipos

aguas de origen insdustrial,agua de origen agropecuario,agua pluviales de escorrentia y dranaje

composición

puede ser
aguas grises
aguas negras

segun

el tipo de industria y metodo de produccion

causado por

residiuos

residuos inorganicos

residios organicos

aguas blandas

el tipo de agua cuya calidad se vio afectada negativamente por influencia antropogenica.