Kategorier: Alle - infografías - plataformas - web - educación

af MIOSOTY TEJEDA 4 år siden

310

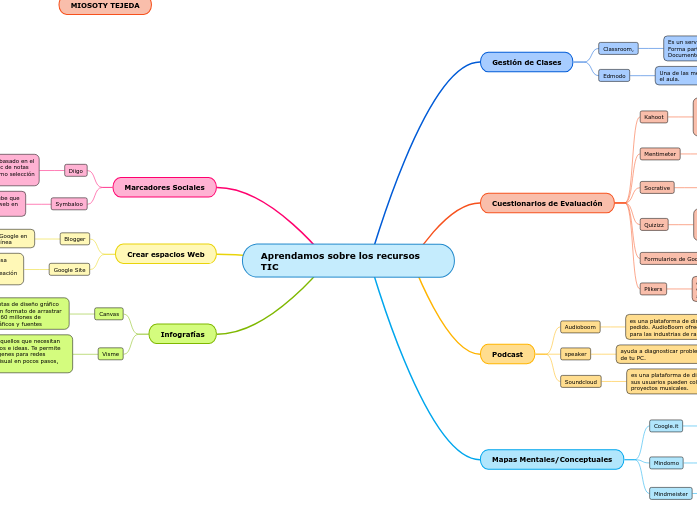
Aprendamos sobre los recursos TIC

Aprendamos sobre los recursos TIC

MIOSOTY TEJEDA

Aprendamos sobre los recursos TIC

Infografías

Visme
es una herramienta online ideal para aquellos que necesitan comunicar visualmente datos, conceptos e ideas. Te permite crear infografías, presentaciones, imágenes para redes sociales y otras formas de contenido visual en pocos pasos, especialmente si no eres diseñador.
Canvas
es un software y sitio web de herramientas de diseño gráfico simplificado, fundado en 2012. Utiliza un formato de arrastrar y soltar y proporciona acceso a más de 60 millones de fotografías y 5 millones de vectores, gráficos y fuentes

Crear espacios Web

Google Site
es una aplicación en línea gratuita ofrecida por la empresa estadounidense Google como parte de la suite de productividad de G Suite. Es una herramienta para la creación de páginas webubtopic
Blogger
es un servicio creado por Pyra Labs y adquirido por Google en 2003, que permite crear y publicar una bitácora en línea

Marcadores Sociales

Symbaloo
Es una aplicación o plataforma gratuita basada en la nube que permite a los usuarios organizar y categorizar enlaces web en forma de botones de opción.
Diigo
Es un sistema de gestión de información personal basado en el concepto "nube", que incluye marcadores web, bloc de notas post-it, archivo de imágenes y documentos, así como selección de textos destacados.

Mapas Mentales/Conceptuales

Mindmeister
es una aplicación de mapas mentales en línea que permite a sus usuarios visualizar, compartir y presentar sus pensamientos a través de la nube.
Mindomo
es un software de creación de mapas mentales colaborativos en línea donde los usuarios pueden crear, ver y compartir mapas mentales en su buscador.
Coogle.it
es una plataforma que ayuda al profesorado a crear mapas conceptuales de una manera rápida y sencilla. Y como dice en su página que “La forma fácil de compartir información compleja”. Los mapas conceptuales son un excelente recurso de apoyo en el proceso de enseñanza / aprendizaje.

Podcast

Soundcloud
es una plataforma de distribución de audio en línea en la que sus usuarios pueden colaborar, promocionar y distribuir sus proyectos musicales.
speaker
ayuda a diagnosticar problemas de hardware en el arranque de tu PC.
Audioboom
es una plataforma de distribución de audio y podcasting a pedido. AudioBoom ofrece servicios de empresa a empresa para las industrias de radio, medios y podcast.

Cuestionarios de Evaluación

Plikers
es una aplicación interactiva que permite al profesorado obtener en tiempo real datos estadísticos del progreso de aprendizaje de sus alumnos
Formularios de Google
es un documento, digital, elaborado para que un usuario introduzca datos estructurados en las zonas correspondientes, para ser almacenados y procesados posteriormente.
Quizizz
es una empresa de software de creatividad que se utiliza en clases, trabajos en grupo, revisión previa a la prueba, exámenes, pruebas unitarias y pruebas improvisadas. Permite a los estudiantes y profesores estar en línea al mismo tiempo.
Socrative
es una aplicación gratuita cuya finalidad es el soporte en el aula. Por ello, puede ser utilizado para feedbacks, evaluaciones mediante quiz, y que además aumenta la motivación y participación del alumnado.
Mentimeter
es una empresa sueca con sede en Estocolmo que desarrolla y mantiene una aplicación homónima utilizada para crear presentaciones con comentarios en tiempo rea
Kahoot
es una herramienta muy útil para profesores y estudiantes para aprender y repasar conceptos de forma entretenida, como si fuera un concurso. La forma más común es mediante preguntas tipo test, aunque también hay espacio para la discusión y debate.

Gestión de Clases

Edmodo
Una de las mejores plataformas educativas online para usar en el aula.
Classroom,
Es un servicio web educativo gratuito desarrollado por Google. Forma parte del paquete de G Suite for Education, que incluye Documentos de Google, Gmail y Google Calendar.