Kategorier: Alle - transición - metales - periodos - grupos

af Jesus Haziel Vazquez Flores 2 år siden

257

Distribución de los elementos en la tabla periodica

Distribución de los elementos en la tabla periodica

Distribución de los elementos en la tabla periodica

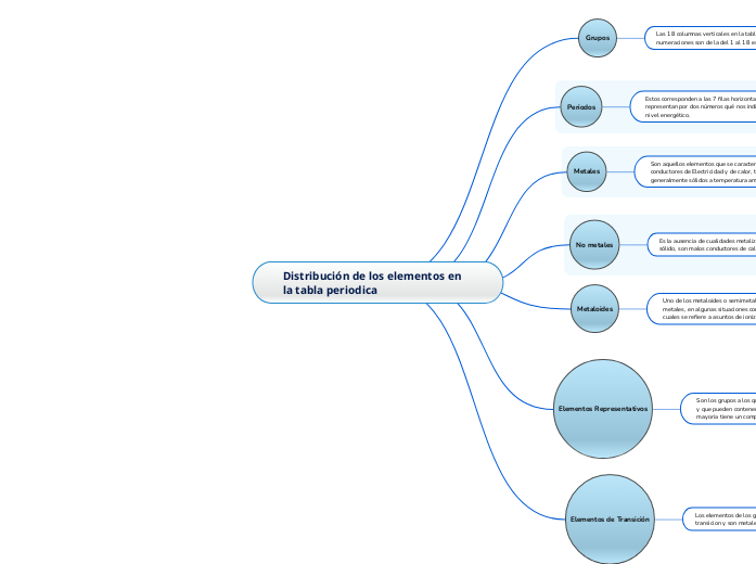
Elementos de Transición

Los elementos de los grupos b se les conoce como elementos de transicion y son metales variables.

Elementos Representativos

Son los grupos a los que se les conoce como elementos representativos y que pueden contener toda la variedad de elementos que existen y la mayoria tiene un comportamiento que puede ser predecible.

Metaloides

Uno de los metaloides o semimetales son elementos que actúan como metales, en algunas situaciones como no metales, en otras en los cuales se refiere a asuntos de ionización y propiedades.

No metales

Es la ausencia de cualidades metalización quebradizos en el estado sólido, son malos conductores de calor y electricidad.

Metales

Son aquellos elementos que se caracterizan por ser buenos conductores de Electricidad y de calor, tienen altas densidades y son generalmente sólidos a temperatura ambiente.

Periodos

Estos corresponden a las 7 filas horizontales de la tabla periódica y se representan por dos números qué nos indican el liande de un nuevo nivel energético.

Grupos

Las 18 columnas verticales en la tabla periódica donde las numeraciones son de la del 1 al 18 es establecida por la lupac.