Kategorier: Alle - cereales - muestreo - transporte - envase

af Yáñez Monjarás Danna Paola 6A 4 år siden

1576

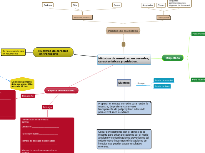
Métodos de muestreo en cereales, características y cuidados.

Métodos de muestreo en cereales, características y cuidados.

Topic flotante

La muestra primaria debe ser aprox. 500g por cada 12 ton.

Métodos de muestreo en cereales, características y cuidados.

Reporte de laboratorio.

Fecha de realización del análisis: Vehículo muestreado: ________________________________ Centro de origen: ____________________________________ Centro de destino: ___________________________________
Identificación de la muestra: Centro: ________________ Ubicación: ______________________ Tipo de producto:________________ Nombre de bodegas muestreadas: _____________________________ Número de muestras compuestas por bodega: __________________________ Concentración en cada muestra compuesta: _______________________________ Concentración promedio de AF en cada bodega

Etiquetado

Para muestras durante la movilización.
Tipo de producto:___________________ Centro de envío: _________________________ Ubicación: _______________________________ Centro de destino: __________________________ Ubicación: _______________________________ Nombre o Cía.: _____________________________ Fecha y hora de la toma de muestra: _____________________________________ Datos del vehículo: __________________________________________ Identificación de la muestra:
Para muestras de bodega.
Tipo de producto ___________________ Centro: __________________________ Ubicación: ________________________ Bodega No.: _________________ Sección: ________ Fecha toma de muestra: ______________ Hora:__________________________ Observaciones:_________________ Identificación de la muestra:

Puntos de muestreo

Transporte
Camiones batea, volquetes semirrevolquetes Vagones de ferrocarril
Chasis
Acoplados
Establecimiento
Costal

Se deben identificar las estibas, cada una de las cuales se debe muestrear en forma de "M" imaginaria, la que debe ir del primero al último tendido, el ancho máximo de la parte inferior de la "M" no debe ser mayor a 5 m.

Silo

Cuando debido al diseño del silo no sea posible tomar las muestras primarias de la parte superior, se tomarán de las escotillas.Subtopic

Bodega

Muestreo de cereales en transporte

Se hace cuando esta en movimiento
Muestra compuesta de no menos de 5 kg.

Frecuencia de introducción del instrumento de muestreo con la siguiente ecuación:

M = t/c

c = capacidad de la banda transportadora o capacidad de descarga del vehículo (ton/min).

t = toneladas representadas por cada muestra primaria (ton/muestra).

M = frecuencia en min con que se debe introducir el instrumento de muestreo.

Muetreo

Equipo
Sonda de bala
Sonda de aveolos
Preparar el envase correcto para recibir la muestra, de preferencia envase transparente de polipropileno adecuado para el volumen a extraer.
Cerrar perfectamente bien el envase de la muestra para evitar alteraciones por el medio ambiente y contaminaciones provenientes del exterior como impurezas e infestaciones de insectos que puedan causar resultados erróneos.

Utilizar el equipo adecuado de conformidad con el lote y la presentación del grano a muestrear