Catégories : Tout - activación - procesamiento - atención - supervisión

par Viviana Cortes Il y a 4 années

360

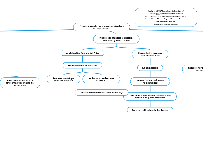
Modelos cognitivos y neuroanatómicos de la atención.

Modelos cognitivos y neuroanatómicos
de la atención.

Dilatación de pupilas Aceleración del ritmo cardiaco Cambio en la tensión arterial

Intenciones momentaneas

Los criterios que tenemos y a los cuales le damos prioridad

Disposiciones duraderas

Atención involuntaria y la relación con el reflejo de orientación

Discriminabilidad sensorial alta o baja

Según el MIT (Massachusetts Institute of Technology), la atención es la habilidad para concentrar la experiencia perceptiva de la estimulación ambiental disponible, para obtener una impresión clara de los fenómenos que nos rodean.

Modelos cognitivos y neuroanatómicos de la atención.

Modelo de Kahneman. Capacidad o recursos.

Ley de Yerkes-Dodson
Incremento de activación más allá del arousal
La relación entre arousal y la capacidad atencional
Activación de un constructo Psicofisiológico

Correlato observable

La política de reparto y distribución de los recursos
Evaluar la capacidad y cantidad de esfuerzo para realizar la actividad
Seleccionar la actividad y realizarla entre muchas posibles

Modelo de atención selectiva. Johnston y Heinz. 1978

Capacidad o recursos de procesamiento
Es un análisis

De diferentes estímulos no atendidos

Que lleva a una mayor demanda del sistema de procesamiento

Para la realización de las tareas

La ubicación flexible del filtro
Esta selección es variable

La tarea a realizar por el sujeto

Las características de la información

Modelo de atención para la acción (ATA). Norman y Shallice. 1986

Proceso de selección y control
Sistema de atención supervisor (SAS)

Las representaciones del ambiente y las metas de la persona

Trabaja de manera lenta y consiente

Delimitando la selección de esquemas

A través del proceso Activación/inhibición

Delimitar la situación y priorizar los objetivos

Asegura la flexibilidad en la conducta

Responde a situaciones novedosas o altamente complejas

Proceso de selección Dirimidor de conflictos

Actuar pasivo

Que activa esquemas eficacez

Estos pueden competir entre si o con otro esquema con unidades incompatibles

Realizar tareas familiares o sencillas