Categorie: Tutti - relación - sustancias - materia - forma

da Dalia Sandoval mancano 3 anni

293

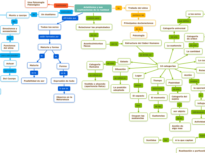
Aristóteles y sus explicaciones de la realidad

Aristóteles y sus explicaciones de la realidad

Aristóteles y sus explicaciones de la realidad

Relacionar las propiedades

Acontecimientos fiscos
Estructura del Saber Humano

10 categorías

La cualidad

Categoría psicológica

cualidad

Sustancia humana

Capacidad

Operar o funcionar

Las capacidades

Funciones de las sustancias

Describía

Cualidades de forma y figura

Tener grados

Realización o perfección

Cualidades Sensibles

A lo que captan

Sentidos

La sustancia

Categoría universal

a los seres

Lo que son

Pasividad

Categoría del sujeto

ser objeto

Acción de algo mas

Estado

Categoría Humana

Vestido o atuendo (apariencia fisica)

Lugar

El espacio

Ocupan las sustancias

Acción

la operación

influjo

Actividades

Relación

Categoría

Cosas que son

Refieren a otra

La cantidad

Categoría de orden

Partes de las sustancias

Continua y discreta

Superficies de sólidos

Continuas

Cantidades numéricas

Discretas

Situación

La posición adoptada

Tiempo

El momento

Sustancias

Un dualismo

Mente y cuerpo
Emociones y sensaciones

Funciones del alma

Actuar

Del Cuerpo

Cuerpo

Existencia

Elemento vital de la vida

Alma

fue jerarquizada

Racional

Común a los hombres

Inmortal

Vegetativa

Compartida

Todas las formas de vida

Nutricia

Alimentación y crecimiento

Animal

Sensaciones

Fromas simples de inteligencia

Información

Nivel sensorial primitivo

Los sentidos

Tratado del alma

Principales declaraciones
Psicología

Una Psicología Fisiológica

Todos los seres

Materia y forma
Forma

Expresión de todo

Observa en la Naturaleza

Materia

Posibilidad de ser