Categorie: Tutti - technologies - outils - synthèse - gestion

da viviane proulx mancano 7 anni

195

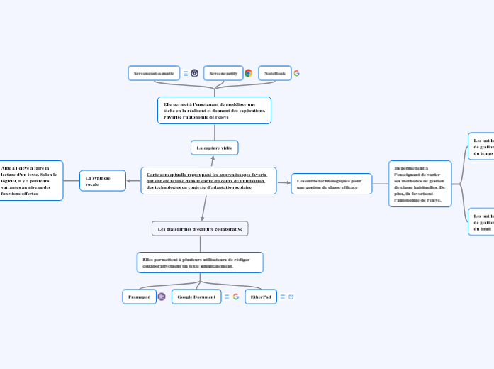
Atelier nuéméro huit Carte conceptuelle

Atelier nuéméro huit  Carte conceptuelle

Carte conceptuelle regroupant les apprentissages favoris qui ont été réalisé dans le cadre du cours de l'utilisation des technologies en contexte d'adaptation scolaire

La synthèse vocale

Aide à l'élève à faire la lecture d'un texte. Selon le logiciel, il y a plusieurs variantes au niveau des fonctions offertes
WordOnline : Lecteur immersif

Ce logiciel se dépasse énormément des autres. C'est mon logiciel coup de coeur!

Natural Reader
Crisco
Read&Write

La capture vidéo

Elle permet à l'enseignant de modéliser une tâche en la réalisant et donnant des explications. Favorise l'autonomie de l'élève
NoteBook
Screencastify
Screencast-o-matic

Je l'adore. Je l'utilise dans d'autres cours. C'est formidable.

Les outils technologiques pour une gestion de classe efficace

Ils permettent à l'enseignant de varier ses méthodes de gestion de classe habituelles. De plus, ils favorisent l'autonomie de l'élève.
Les outils de gestion du bruit

Too Noisy Pro

Bouncy ball

Je l'utilise fréquemment en suppléance. J'ai vraiment hâte de l'utiliser en stage.

Les outils de gestion du temps

Chronomètre en ligne

Online StopWatch

Horloge interactive

Simple et épurée c'est mon outil de gestion du temps préféré.

Minuteur en ligne

Les plateformes d'écriture collaborative

Elles permettent à plusieurs utilisateurs de rédiger collaborativement un texte simultanément.
EtherPad

EtherPad est ma plateforme d'écriture collaborative coup de coeur côté ergonomique.

Google Document

J'ai énormément apprécié utiliser Google Document. Cette plateforme m'a été énormément utile tout au long de ma session et ce dans plusieurs cours.

Framapad