Categorie: Tutti

da Jury Grigoletto mancano 4 anni

2981

ATLETICA LEGGERA

ATLETICA LEGGERA

ATLETICA LEGGERA

Le specialità di lancio

giavellotto
con rincorsa di 35.6m
si lancia una sorta di lancia

lunga 2.3m peso 600g

lunga 2.7m peso 800g maschi

disco
lancio dentro un settore
disco femmina:larg.18 peso 1kg
disco dei maschi: larg. 22cm peso 2kg
martello
due strategie

lancio con quattro giri

lancio con due giri

peso attaccato con un filo metallico

peso maschi:4.00kg

peso maschi:7.26kg

peso
strategia di lancio: spin
strategia di lancio: shot

La marcia e maratona

50km
di preciso 42,195km

la disciplina della corsa organizzo la prima maratona nel1896

20km
maratona di Rio De Janeiro

tecnica tacco punta

Le prove multiple

maschi 10
100m, salto in lungo, peso, salto in alto, 400m 110m ostacoli, disco, salto con l'asta, giavellotto, 1500m
femmine 7
100m a ostacoli, salto in alto, peso, 200m, salto in lungo, lancio del giavellotto, 800m

La pista

In mezzo eventi di lancio
Pista e Campo di 400m

La specialità di salto

salto con l'asta
viene utilizzata l'asta con diversi tipi di materiali
salto in alto
prende una rincorsa

salta senza cercare di prendere l'asta

salto triplo
prevede tre salti

Jump

Step

Hop

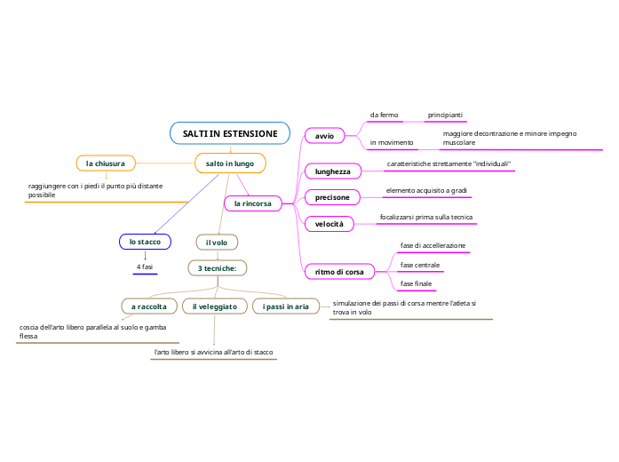
salto in lungo
ed c'e una zona indicata dove puoi staccare il piede ed atterri nella sabbia
si effettua dopo un grande rincorsa

Le specialità di corsa

staffetta
L'UNICA CHE VIENE SVOLTA A SQUADRE
4x400m=

ognuno fa un giro di distanza

4x100m=

ogni atleta deve fare una una frazione di 100m

corse ad ostacoli
3000m st ( stleeple) F e M

7 giri e mezzo e superare 28 ostacoli

barriera particolare da superare che contiene una zona in cui c'e dell'acqua si chiama RIVIERA

disciplina di mezzo fondo

400m hs (ostacoli) F e M

ostacoli da distribuire su tutta la pista

ostacoli con altezze diverse

110m hs (ostacoli) M
100m hs (ostacoli) F

10 ostacoli da superare

mezzofondo
prolungato

10000m=

si percorrono 25 giri di pista

5000m=

si percorrono 12 giri e mezzo di pista

breve

1500m=

si parte dalla linea e si percorrono 3 giri e 300m

800m=

si percorrono due giri di pista la differenza che partono in dei puntini

velocità
400m=si svolge su tutta la corsia del pista
200m=inizia da una curva e finisce a fine del rettilineo
100m=si svolgono lungo il rettilineo