Categorie: Tutti - gestión - auditoría - optimización - proyectos

da John John mancano 4 anni

275

Auditoría de Proyectos IT

Auditoría de Proyectos IT

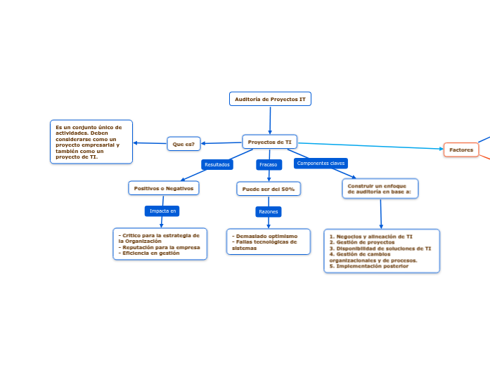
Factores

1. Participación del usuario 2. Apoyo ejecutivo 3. Objetivos comerciales claros 4. Optimización ágil 5. Madurez emocional 6. Experiencia en gestión de proyectos 7. Gestión financiera 8. Recursos calificados 9. Metodología formal 10. Herramientas e infraestructura

• Interrupción del servicio a los clientes. • Pérdida de ventaja competitiva. • Multas por incumplimiento de normativas. • Pérdida de ingresos. • Impacto negativo en la reputación. • Retrasos en el despliegue de iniciativas estratégicas críticas, productos o procesos. • Pérdida del retorno esperado de la inversión. • Pérdida de personal crítico de negocios y TI. • Cierre o daño de la instalación. • Pérdida de accionistas / inversores.

Auditoría de Proyectos IT

Proyectos de TI

Que es?
Es un conjunto único de actividades. Deben considerarse como un proyecto empresarial y también como un proyecto de TI.
Construir un enfoque de auditoría en base a:
1. Negocios y alineación de TI 2. Gestión de proyectos 3. Disponibilidad de soluciones de TI 4. Gestión de cambios organizacionales y de procesos. 5. Implementación posterior
Puede ser del 50%
- Demasiado optimismo - Fallas tecnológicas de sistemas
Positivos o Negativos
- Critico para la estrategia de la Organización - Reputación para la empresa - Eficiencia en gestión