Categorie: Tutti - metas - memoria - conexiones - neuroplasticidad

da Jorge Isaac Foster mancano 2 anni

220

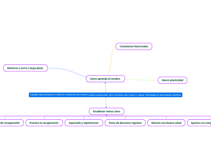
Como aprende el cerebro

Como aprende el cerebro

Establecer metas clara

se constante

Enseña a otros

Apunta a la comprensión profunda

Manten una buena salud

Toma de descanso regulare

espaciado y repeticiones

Practica la recuperación

practica de recuperación

Aplicar la variedad

Organizar tu estudios

Como aprende el cerebro

Memoria a corto y largo plazo

Neuro plasticidad

Conexiones Neuronales