Categorie: Tutti - computador - industria - sistema - informática

da Luis Jaime Sarmiento mancano 6 anni

435

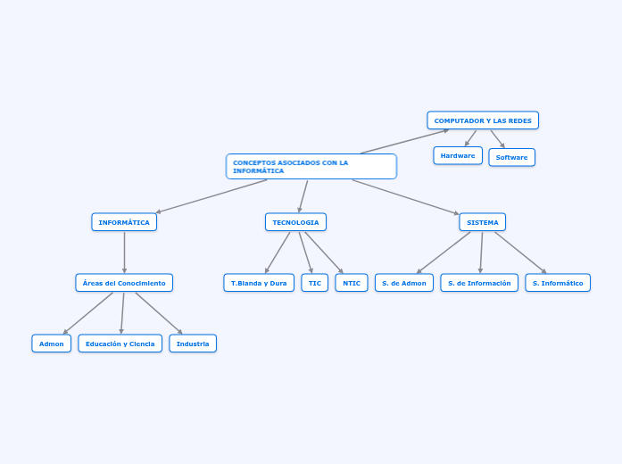
CONCEPTOS ASOCIADOS CON LA INFORMÁTICA

CONCEPTOS ASOCIADOS CON LA INFORMÁTICA

CONCEPTOS ASOCIADOS CON LA INFORMÁTICA

SISTEMA

S. Informático
S. de Información
S. de Admon

COMPUTADOR Y LAS REDES

Software
Hardware

TECNOLOGIA

NTIC
TIC
T.Blanda y Dura

INFORMÁTICA

Áreas del Conocimiento
Industria
Educación y Ciencia
Admon