Categorie: Tutti - sociológica - flexible - histórica - normativa

da Joana CAIGUARA mancano 2 anni

340

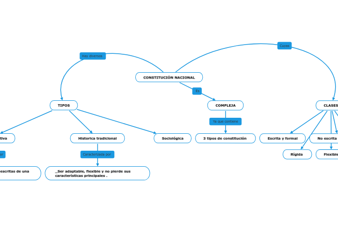
CONSTITUCIÓN NACIONAL

CONSTITUCIÓN NACIONAL

CONSTITUCIÓN NACIONAL

CLASES

Petrea
Flexible
Rígida
Material
No escrita y dispersa
Escrita y formal

COMPLEJA

3 tipos de constitución

TIPOS

Sociológica
Historica tradicional
_Ser adaptable, flexible y no pierde sus características principales .
Racional normativa
_Conjugar normas juridicas escritas de una vez y para siempre