Categorie: Tutti - paciencia - responsabilidad - emprendedores - autonomía

da Cory Rubio mancano 3 anni

173

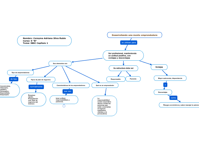
Desarrollando una mente emprendedora

Desarrollando una mente emprendedora

Nombre: Corayma Adriana Silva Rubio Curso: 9 "B" Tema: IBEC Capítulo 1

Desarrollando una mente emprendedora

Ser profesional, manteniendo un actitud positiva, con ventajas y desventajas

Ventajas
Mayor autonomía, idependencia

Desventajas

Riesgos económicos y saber manejar la autonomía

Su estructura debe ser
Paciente
Responsable
Sus elementos son
Qué es un emprendedor

La responsabilidad social corporativa afecta a todas las personas que están conectadas al negocio: empleados, clientes y os proveedores

Características de los emprendedores

tener actitud, responsabilidad, y paciencia.

palabras de enlace

Tipos de plan de negocios

Resumen rápido, Presentación oral, Plan de negocios del inversor.

Tipo de emprendedores

Inversionista, Visionario, Intuitivo, Persuasivo, Especialista, Empresario