Categorie: Tutti - feedback - herramientas - rúbrica - equipo

da Isa P mancano 4 anni

313

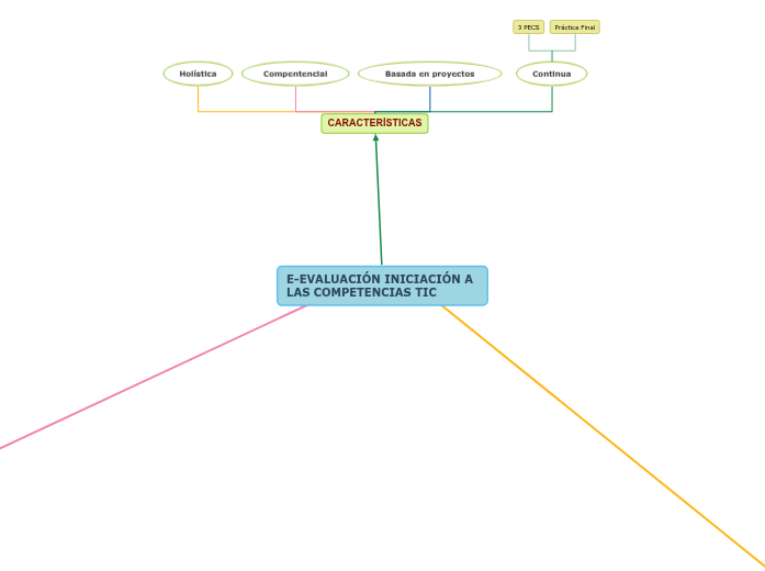
E-EVALUACIÓN INICIACIÓN A LAS COMPETENCIAS TIC

E-EVALUACIÓN INICIACIÓN A LAS COMPETENCIAS TIC

CARACTERÍSTICAS

It can be a person, an animal, a monster, a figure, an item, and it is the centerpiece of the entire story.

Who is the main character in the story? Type in his/her name.

Continua

Práctica Final
3 PECS

Basada en proyectos

Compentencial

Holística

EVAUACIÓN EN LÍNEA. PEC 2: REFLEXIÓN COMPARTIDA DE EXPERIENCIAS DE E-EVALUACIÓN. ANÁLISIS DE CASOS Y RECURSOS SOBRE E-EVALUACIÓN.

E-EVALUACIÓN INICIACIÓN A LAS COMPETENCIAS TIC

Type in the name of the story or historical event you are planning to summarize.

ESTRATEGIAS

This is the Wanted component in the story and it refers to what your character planned on doing in this story or event.

CÓMO
Actividades de evaluación
DÓNDE
Subtopic

Tablón de aula

Espacios grupales

Tablón espacio grupal

Foro

Debate

QUIÉN

Funcionamiento

Coevaluación

Componentes del equipo

Valoración de otros proyectos

Autoevaluación

Individual

Feedback

Aula

Tablón del Aula

Grupos

Espacio grupal

Estudiante

Correo personal

REC

QUÉ

What are the character's plans? Type them in.

Resultado final
Proceso

Seguimiento del proceso E-A

Resultados PECS

HERRAMIENTAS

This is the But moment in the story or event, when one or several issues arise, messing up the character's plans.

Equipo
Google Drive
Alumno
Formulario Google
Docente

What is the conflict or problem that has occurred? Type it in.

Registro individual de aula
Registro de equipo
Registro individual
Rúbrica