Categorie: Tutti - innovation - feedback - testing - sustainability

da Julie Dillon mancano 4 anni

260

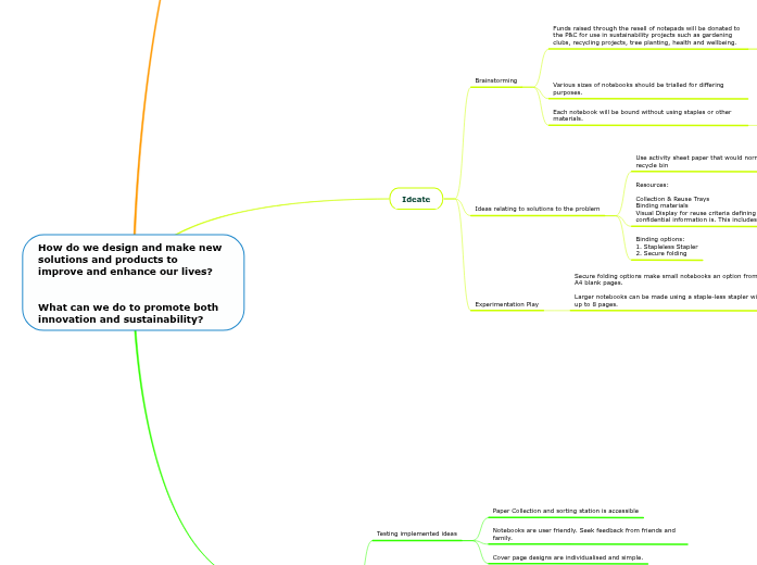
How do we design and make new solutions and products to improve and enhance our lives? What can we do to promote both innovation and sustainability?

How do we design and make new solutions and products to
improve and enhance our lives?


What can we do to promote both innovation and sustainability?

How do we design and make new solutions and products to improve and enhance our lives? What can we do to promote both innovation and sustainability?

Implement

communicate results
Promote in classroom notice, staffroom notice boards and school newsletter that notebooks were available for purchase, their design purpose (repurpose and upcycle), and funding expectations.
Prototypes
Folded small notebook Larger notebook using staple-less stapler
Testing implemented ideas
Cover page designs are individualised and simple.
Notebooks are user friendly. Seek feedback from friends and family.
Paper Collection and sorting station is accessible

Ideate

Experimentation Play
Secure folding options make small notebooks an option from A4 blank pages. Larger notebooks can be made using a staple-less stapler with up to 8 pages.
Ideas relating to solutions to the problem
Binding options: 1. Stapleless Stapler 2. Secure folding
Resources: Collection & Reuse Trays Binding materials Visual Display for reuse criteria defining what sensitive and confidential information is. This includes how large A5 is.
Use activity sheet paper that would normally end up in the recycle bin

Behaviours: Always ask can this paper be reused? What is the criteria for this?

Brainstorming
Each notebook will be bound without using staples or other materials.

How do we bind a stack of paper without using an additional material?

Various sizes of notebooks should be trialled for differing purposes.
Funds raised through the resell of notepads will be donated to the P&C for use in sustainability projects such as gardening clubs, recycling projects, tree planting, health and wellbeing.

Parents purchase from within classroom (pick up or drop off) and administration office. Teachers purchase from within staffroom or administration office.

How much were they going to be? Small notebooks 10c Larger notebooks 50c

Inquire

Set out the objectives
Collect reusable paper from regular classroom activity and repurpose as notepads. Reuse notepads in classroom as required. Sell notepads to parents and other teaching staff to promote reusability and sustainable practices. Donate raised funds to P&C to use in sustainable projects within the school.
Background information
Innovation is an idea that has been moved from theory into a practiced form.

The innovation is not only the creation of the tool it is the creation of meaningful behaviours for future application and inclusion.

This idea will be innovative as it will repurpose available resources within the classroom.

Sustainability focuses on meeting the needs of the present without compromising the ability of future generations to meet their needs.

The product includes a revenue raising opportunities for the school.

Reusing before recycling reduces recycling needs of classroom

Reusing reducing the energy required to dismantle and reccyle

The practice of REUSE before RECYCLE is becoming clearer as a means for a more environmentally sustaiable future.

Identify /Define the problem
Who is our audience?

Parents/Carers/Families

Be gifted as notepads to use for personal use.

Teachers

They can use to take notes during class and meetings.

Students

They can use to draw on or create work in class

How will this product promote innovation and sustainability

It is innovative as it will bring in revenue to the school P&C as part of fundraising

It is sustainable because it reduces single use practices, embeds a reuse practice in behaviour and reduces waste paper output.

This product is innovative because it has identified a way to reduce single use waste paper in a practical way

What product will improve and enhance our lives?

It will enhance our lives by reducing single use waste and ensuring our practice is efficient.

It will improve our lives by ensuring we use resources to their fullest potential

Something that reuses or recycles the waste paper within our classroom