Categorie: Tutti

da Alice Bertagnoli mancano 5 anni

532

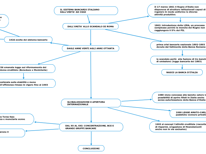
IL SISTEMA BANCARIO ITALIANO DALL'UNITA' AD OGGI

IL SISTEMA BANCARIO ITALIANO DALL'UNITA' AD OGGI

IL SISTEMA BANCARIO ITALIANO DALL'UNITA' AD OGGI

DALL'UNITA' ALLO SCANDALO DI ROMA

DAGLI ANNI VENTI AGLI ANNI OTTANTA
GLOBALIZZAZIONE E APERTURA INTERNAZIONALE

DAL XX AL XXI: CONCENTRAZIONE, BCE E GRANDI GRUPPI BANCARI

CONCLUSIONI

2006 le banche italiane avviarono il processo di concentrazione

1999 con l'avvio della Terza fase dell'Unione economica e monetaria venne attribuita alla BCE

1993 si concepì l'attività creditizia (raccolta di risparmi, erogazione di finanziamenti anche non in via esclusiva)

1990 LEGGE AMATO-CARLI molte banche pubbliche vennero privatizzate

1980 viene concessa alla banche estere la possibilità di aprire filiali in Italia anche senza autorizzazione della Banca d'Italia

1936 emanata legge sul riformamento del sistema creditizio (Beneduce e Menichella)

focalizzata sulla stabilità e meno sull'efficienza rimase in vigore fino al 1993

2. apertura alla nazionalizzazione degli istituti in difficoltà

1. principio di separatezza tra banca e industria

1926 svolta del sistema bancario

obbligo alle banche di porre a riserva i depositi superiori a venti volte il capitale sociale

La Banca d'Italia divenne l'unico istituto con diritto di conio e responsabile per il rilascio dell'autorizzazione per l'esercizio dell'attività bancaria

prima crisi bancaria nazionale 1892-1893 dovuta dal fallimento della Banca Romana
lo scandalo portò alla fusione di tre banche di emissione (legge bancaria del 1893)

NASCE LA BANCA D'ITALIA

attività di circolazione abusiva ( stampando duplicati di biglietti già emessi)

gli fu posta la liquidazione

Il 17 marzo 1861 il Regno d'Italia non disponeva di strutture istituzionali capaci di regolare in modo uniforme le diverse attività produttive
la frammentazione del Regno era dovuta ai molteplici istituti di emissione con la legge del 1874 il governo riconosce lo status quo (6 istituti con il diritto di emettere biglietti)
1862: introduzione della LIRA, un processo complesso perchè la moneta del Regno non raggiungera il 5% del PIL