Categorie: Tutti - relaciones - relacional - datos - entidad

da helen rodriguez mancano 4 anni

568

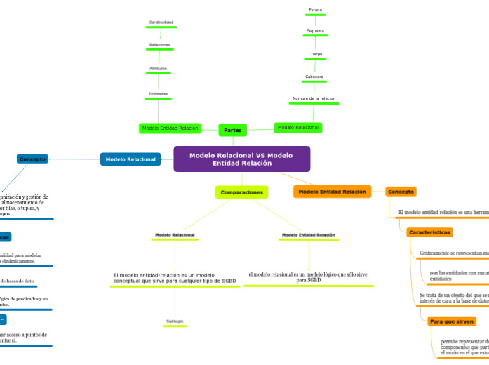
Modelo Relacional VS Modelo Entidad Relación

Modelo Relacional VS Modelo Entidad Relación

Modelo Relacional VS Modelo Entidad Relación

Partes

Nombre de la relacion
Cabecera

Cuerpo

Esquema

Estado

Entidades
Atributos

Relaciones

Cardinalidad

El modelo entidad relación es una herramienta

Características

Se trata de un objeto del que se recoge información de interés de cara a la base de datos.

Para que sirven

permite representar de manera simplificada los componentes que participan en un proceso de negocio y el modo en el que estos se relacionan entre sí.

Gráficamente se representan mediante un rectángulo.

son las entidades con sus atributos y las relaciones entre entidades

Comparaciones

Modelo Entidad Relación
el modelo relacional es un modelo lógico que sólo sirve para SGBD
El modelo entidad-relación es un modelo conceptual que sirve para cualquier tipo de SGBD

Subtopic

Modelo Relacional

Concepto
Modelo relacional: modelo de organización y gestión de bases de datos consistente en el almacenamiento de datos en tablas compuestas por filas, o tuplas, y columnas o campos

Caracteristicas

Es el modelo más utilizado en la actualidad para modelar problemas reales y administrar datos dinámicamente.

para el modelado y la gestión de bases de dato

es un modelo de datos basado en la lógica de predicados y en la teoría de conjuntos.

Sirve para almacenar y proporcionar acceso a puntos de datos relacionados entre sí.