Categorie: Tutti - guru

da Kineeshaa Pannir selvam mancano 5 anni

1206

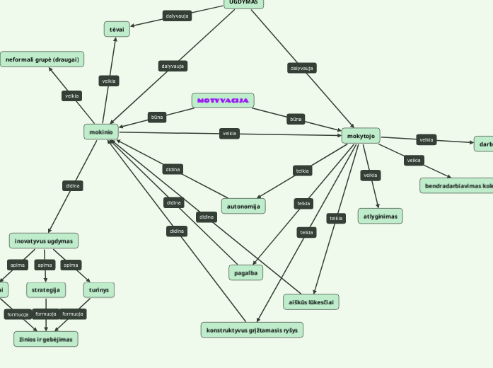
PERANAN GURU DALAM MEMBINA HUBUNGAN POSITIF DALAM BILIK DARJAH

PERANAN GURU DALAM MEMBINA HUBUNGAN POSITIF DALAM BILIK DARJAH

PERANAN GURU DALAM MEMBINA HUBUNGAN POSITIF DALAM BILIK DARJAH

Type in the name of the multiple-perspectives text.

Example: Bridge to Terabithia by Katherine Paterson

Halizah Hamzah & Joy Nesamalar Samuel, 2016

Identify an important issue from the text that is being presented from different angles. Type it in.

Example: Jesse's drawing talent.

Menanamkan semangat cinta akan kelas
Saya menggunakan strategi-strategi tertentu untk menjadikan kelas sebagai satu tempat yang seronok untuk menimba ilmu.

Saya menanamkan sifat kepunyaan murid terhadap kelas melalui aktiviti-aktiviti yang dilakukan bersama, misalnya mengadakan cogan kata yang melambangkan semangat ahli dalam kelas.

Saya akan memuji dan memberi peneguhan kepada usaha yang telah ditunjukkan oleh murid tersebut.

Ini turut dapat membangkitkan motivasi intrinsik kepada murid-murid untuk datang ke sekolah pada setiap hari.

Tetapkan jangkaan yang realistik
Saya perlu realistik dalam menjangkakan apa-apa yang boleh dicapai oleh murid dalam jangka masa yang ditetapkan.
Saya perlu mengetahui kebolehan dan tahap pencapaian murid

Pengetahuan tentang kebolehan murid dapat membantu guru memilih strategi dan bahan bantu mengajar yang sesuai dengan kebolehan murid dalam bilik darjah.

Agihkan tanggungjawab bersama

Whose character does the third point of view belong to?

Type in his/her name.

Example: Mr. Aarons, Jesse's father.

Saya memberi peluang kepada murid-murid untuk memikul tanggungjawab bagi menjaga kesejahteraan kelas.

What does the character think, say or do that suggests their perspective on the issue?

Type in a quote and try to maintain the citation format.

Example: 'He would like to show his drawings to his dad, but he didn't dare. (...) He'd thought his dad would be pleased. He wasn't. What are they teaching in that damn school? he had asked.' (Paterson, 2.8)

Contohnya, melantik ahli jawatankuasa dan peraturan kelas dan membentuk jadual bertugas.

Apabila keputusan dibina bersama, akan timbul rasa tanggungjawab untuk mematuhi keputusan tersebut.

Saya melibatkan murid dalam membuat keputusan

What kind of narration introduces the viewpoint?

Choose an answer:

First person point of view - using the personal pronouns 'I' or 'we'Second person point of view - using the personal pronoun 'you'Third person point of view - using the third-person pronouns 'he', 'she' and 'they'Omniscient point of view - an all-seeing observer tells the story
Pupuk kesepakatan dalam bilik darjah

Decide on the second point of view

Name the character (it can either be the main character or one of the supporting characters) whose point of view you are presenting.

Example:
Miss Edmunds, Jesse's music teacher.

Saya perlu memastikan murid dari pelbagai agama, tahap pencapaian akademik sama ada pandai atau lemah, murid masalah pembelajaran duduk dalam satu kumpulan.

Type in a quote that points out the character's position about the issue.

Try to follow a citation format: author's name, chapter, and page.

Example: 'She said he was unusually talented, and she hoped he wouldn't let anything discourage him.' (Paterson, 2. 8)

Critical thinking

Creative thinking

Communicating

Collaborating

Ini dapat memupuk amalan 4C dalam kalangan murid iaitu :

How is the viewpoint introduced in the story?

Choose an answer:

First person point of viewSecond person point of viewThird person point of viewOmniscient point of view
Ingat nama murid

Decide on the first point of view you are going to present.

Type in the name of the character (it can either be the main character or one of the supporting characters) whose point of view belongs to.

Example: Jesse Oliver Aarons, Jr., the main character of the novel, a fifth-grader living in a rural Southern area.

Saya berusaha untuk mengenali dan mengingati nama murid-murid bermua dari hari pertama perekolahan.

Type in a relevant quote that highlights the character's point of view towards
Halizah Hamzah & Joy Nesamalar Samuel, 2016.

Try following a citation format: author's name, chapter, and page.

Example: 'Jesse drew the way some people drank whiskey. (...) Lord, he loved to draw. (...) When he was in first grade, he told his father that he wanted to be an artist when he grew up.' (Paterson, 2. 7)

Saya mengelakkan memanggil murid dengan menggunakan nombor pendaftaran atau nama-nama ganti diri am seperti, 'awak', 'kamu' dan sebagainya.

What type of narration introduces the viewpoint?

Choose an answer:

First person point of view - using the personal pronouns 'I' or 'we'Second person point of view - using the personal pronoun 'you'Third person point of view - using the third-person pronouns 'he', 'she' and 'they'Omniscient point of view - an all-seeing observer tells the story

Saya mengelakkan daripada menyebut nama murid dengan salah kerana situasi ini akan mengakibatkan murid tersebut diketawakan atau dijadikan nama gelaran oleh murid-murid yang lain.